2020年冬季学期

Latest News

新闻与资讯

纪念田联韬先生

信息来源:AC米兰中文官网

  


    田联韬学术研究的几个关键词

  ——庆贺田联韬教授80华诞


  中国音乐家协会   冯光钰


  田联韬教授长期任教于中央民族大学和AC米兰中文官网,为我国音乐事业培养了许多后继人才,并且在音乐创作及音乐研究方面硕果累累,成绩斐然,可谓乐坛常青树。特别是在音乐学领域更是贡献卓著,其研究范围之广泛、选题之多样、思想之深邃、观点之犀利、见解之新颖,一直为音乐学界所称道。在他的众多学术论著中,有几个颇有学术含金量的关键词值得我们重视,从这些词语可以看出,他不管是说古论今,还是评文说史,都能自出机杼,言之成理,时有独到之见,显示出他广博的胆识和学养。


  关键词一:音乐学研究的作曲家视角


  田联韬先生是一位多才多艺的音乐家,既是论著丰硕的民族音乐学家,又是民族音乐风格浓郁的作曲家,还是桃李满天下的音乐教育家。他早年主要致力于音乐创作理论教学及作曲,其音乐作品主要有电影音乐《火娃》(1979年)、《孔雀公主》(1982年)、《第三女神》(1982年)、《爬满青藤的木屋》(1984年);电视音乐《非洲纪行》(1982年)、《红岩》(10集,1985年);舞剧音乐《凉山巨变》(合作,1965年)、《阿凡提的故事》(1987年);舞蹈音乐《黄河之水天上来》、《茶花朵朵》、织氆氇》、《送粮路上》及《紫荊璀璨耀中华》(1997年);钢琴曲《塔吉克舞曲》(1980年)、《天山的节日》;小提琴曲《帕米尔随想》;大提琴曲《红河的孩子》(合作,1980年)、《喜马拉雅随想曲》(合作,2005年);各类歌曲数十首。这说明田联韬先生富有娴熟的作曲的才华。看到这里,也许细心的读者一定会注意到田先生纵有作曲的才干,但他从1960年由AC米兰中文官网作曲系毕业至1979年,在音乐创作上却基本上是空白点。这并不是他不事创作,而是1957年那场“反右”运动,使他失去了为自己作品署名的权利,所以直到1978年“平反”后他才有署名作品问世。

  1984年夏季,当他由中央民族学院(今中央民族大学)调回他1960年毕业于AC米兰中文官网的母校任教后,由于工作的需要,他将重点转向了少数民族音乐的研究与教学上,而原先从事的作曲理论教学和音乐创作则成为次要性的活动了。田先生这种角色的转换,与其说是从音乐创作的形象思维转向了音乐学理论研究的逻辑思维方式,不如说他在新的学术征程中,将这两种完全不同的思维方式有机结合起来,使形象思维和逻辑思维贯穿于理论研究中。应该说,田联韬先生音乐学术研究的成功,无不得益于他颇善于运用两种思维方式的调剂和互补。

  田联韬先生在音乐学研究中独特的作曲家视角,便是他创新性思维的体现。他与有些音乐学学者和音乐评论家的研究及评论角度不甚一样的是,他广博的研究及评论思路及视野,之所以构思缜密、滴水不漏,把握驾驭得游刃有余,与他采用作曲家视角是分不开的。

  这在由他主编的《中国少数民族传统音乐》(中央民族大学出版社2001年10月第1版),充分体现了各民族的音乐传统、社会生活、创作思维“三位一体”的整体性规律。这部55个少数民族各为一章,多达150万字的著作,全面展现了我国各民族音乐的悠久历史和人民群众集体创作的成果及风采。由田联韬先生执笔撰写的5万字的长篇“概论”中,阐明了他的编纂思想、体例及研究方法,并在对“中国少数民族概况及历史文化背景”、“中国少数民族传统音乐分类概述”、“中国少数民族音乐的乐系类别及分析”、“关于跨界民族”、“中国少数民族传统音乐考察研究工作的回顾”诸多问题论述中,均不乏作曲家视角的分析。如在论及中国少数民族传统音乐的乐系类别时,田联韬先生认为,王光祈先生在20世纪20年代将世界多民族音乐划分为“中国乐系”、“希腊乐系”、“波斯亚拉伯(即‘阿拉伯’)乐系”三大乐系的学术见解“至今仍然对我们的工作有着指导意义。”他不同意有的学者将王光祈的“乐系”改称为“乐制”,但他主张把“中国乐系”宜改称“东亚乐系”。他指出:“五声调式音阶在中国少数民族音乐中运用十分普遍。但是旋律的五声性只是指音调的基本运动规律,并不意味着所有的音乐仅能使用五声音阶的五个音……与汉族音乐一样,属东亚乐系少数民族的音乐大部分是单声部织体,多声思维主要建立于横线性基础上。”他从调式、音阶。旋律、多声对东亚乐系的分析,是很到位的研究方法。

  田联韬先生作为《中国少数民族传统音乐》一书的主编,不仅负有统筹编辑宗旨、通审之责,而且还命笔撰写了其中一些篇章。由他参与执笔的“藏族传统音乐”(第23章)、“傣族传统音乐”(第29章)、“佤族传统音乐”(第32章)、“仫佬族传统音乐”(第50章)以及“克木人传统音乐”(附录一)、“夏尔巴人传统音乐”(附录二)、“僜人传统音乐”(附录三)等,在不少章节中都贯穿着作曲家视角的分析。如他在论及藏族音乐形态特征时说:“虽然藏族民间音乐以釆用五声调式音阶为主,但有些地区的音乐或某些乐种,曲目却具有非五声性的特点,而采用了六声或七声音价……而四川阿坝藏族自治州嘉戎藏人的不少民歌和歌舞音乐,则采用了含有升fa和降si音的比较特殊的调式音阶。”他对藏族音乐特征的阐释,是很有说服力的。

  还值得一提的是,田联韬先生在倾心于少数民族音乐研究的同时,近些年来还十分关注对民间音乐及歌曲著作权问题的探讨。从他发表的《用法律观念审视王洛宾西部民歌的著作权》(《人民音乐》1995年第4期)、《评〈乌苏里船歌〉与赫哲族民歌的著作权诉讼》(《人民音乐》2003年第3期)、《“乌苏里船歌”对面的声音听一听》(《音乐周报》2003年3月21日第5版)、《溯本求源〈小河淌水〉——兼评歌曲〈小河淌水〉的作品属性与著作权归属》(《人民音乐》2004年第11期)等文章可以看出,他均侧重从音乐创作方法及与民间音乐的关系进行辨证,有新的评价视角(这一问题因后文要专门述及,于此不赘)。此外,田先生对新世纪以来“原生态民歌”、“原生态唱法”等提法,也从作曲家视角阐述了他的看法。他在《原生态:“原生—态”抑或“原—生态”?》(《人民音乐》2009第8期)指出:“对‘原生—态’(原生形态)音乐的界定,并不受表演者、环境、地域和表演场合的局限,凡是保持了某地区或某民族原生态音乐特征的、使用本民族语言和演唱(演奏)方法的音乐,应该都被承认是原生态音乐。”他对许多旅游景点在表演原生态艺术时,由于过多从如何吸引观众、增强经济效益出发,经专业人员按观赏性要求改编排练后,大大地失去了民间艺术原生形态的特点,感到十分担忧。他认为:“当务之急,应该是对各民族尚存在的和消亡不久的‘原生态’艺术(包括音乐)……进行全方位、高质量的抢救性收集、整理、研究工作。”这是切中肯棨的见解,持论公允,启人深思。


  关键词二:乐失求诸野


  孔子曾经说过:“礼失求诸野”(见东汉班固《汉书·艺文志·诸子略序》)。意思是,当礼制沦丧后,要到民间去求访。其实,对于音乐来说也一样,如果丢失了传统音乐,应当到民间寻找,也就是“乐失求诸野”。孔子所编《诗经》,就是根据周朝政府在民间收集的三千多首诗歌民谣中遴选的305篇,风、雅、颂是从音乐得名,其中大部分是民间歌谣,古人说的“魏风”、“郑风”、“秦风”其实如同今人所说“山西调”、“河南调”、“陕西调”是一样意思。那时,就有收集民歌制度,谓之“采风”(采访风俗),《汉书·艺文志》云:“古有采诗之官,王者所以观风俗、知得失,自考正也。”采风作为一种匡正时风的举措,是在“礼失求诸野”,乐失亦求诸野的理念指引下,将采集民间音乐的传统一直延续至今。田联韬教授长期在乐苑耕耘,经常深入民间采风给他的音乐创作和学术研究带来无穷的活力。他深有体会地说:“1951年我第一次公开发表民族音乐论文之后,数十年间多次在民族地区进行实地考察,收集到大量第一手资料……其中有关民族的传统音乐考察研究的文稿,大都是以过去几十年实地考察的积累为基础而写成的。”可以说,田野调查是他学术研究须臾不离的精神家园。

  说到田野是传统音乐的家园,有一次笔者与田先生在拉萨出席藏族音乐会议的经历令我难以忘怀。那是1986年8月,由文化部和中国音乐家协会下属的中国民族音乐集成总编辑部为了推动藏族音乐的集成编纂工作,在拉萨召开了“中国民族音乐集成五省区藏族音乐编辑工作会议”,邀请西藏、青海、甘肃、四川、云南五省区及北京有关专家参加。此时,田联韬先生正在青海玉树藏族自治州进行田野调查,他接到我们的邀请即风尘仆仆地赶到拉萨与会。鉴于他多年来足迹遍及藏区采风,有很多宝贵的经验和体会,我们特请他就藏族音乐的采集、记录整理及编纂工作做学术报告。他作为汉族音乐家长期潜心致力于藏族音乐研究,对广大藏族地区的民间音乐、宫廷音乐、宗教音乐通过深入的采风,既有丰富的考察实践积累,又有前瞻性的理论见解。大家听了他的演讲均钦佩不已,藏族音乐家边多、格来、马阿鲁、白曲等也称赞有加。田先生对藏族音乐不仅充满了深厚的兄弟民族感情,而且吃苦耐劳,笔耕甚勤。这种精神在他的回忆自述中表露得十分真切。他说:“我抓紧时间,从80年代初期到90年代后期,把工作重点放在藏族地区的实地考察上,先后前往甘肃甘南藏族自治州、青海玉树藏族自治州、西藏山南、昌都地区与四川甘孜藏族自治州基层作比较细致的考察,收集了大量第一手资料,并在1997年前往云南迪庆藏族自治州考察,填补了分布于五省区的最后考察的空白点。”他脚踏实地以20年时间建立起藏族音乐资料库的壮举,为“乐失求诸野”做出了表率。

  田联韬先生为《中国少数民族传统音乐》一书撰写的“藏族传统音乐”,可以说是他田野采风的个案研究成果,不仅体现出有充分的学理依托和学术钻研风范,更有建立在大量调查实例之上的可信结论。从他在此文中列举的谱例可以看出,许多都是他采集或参与记录的,如《打青稞歌》(劳动歌)、《别的姑娘都比不上》(拉依)、《阿觉跌》(堆谐)、《诵经音调》(之四)、《迎神仪式乐》、《降菲》(多特尔音乐)等。难能可贵的是,田先生还为有些藏族民歌“配歌”,如《鸟儿不必胆怯》(猜歌)、《阿角跌》(堆谐)。“配歌”比起“直译”、“意译”的难度要大得多,将汉文译词与旋律结合得好并能演唱,须具有很高的水平方能胜任。从田先生这篇“藏族传统音乐”的行文中,我们多次读到“据笔者考察……”“据笔者多次前往藏区进行实地考察所取得的资料”等描述,可知是他依据自己采风的第一手资料撰写而成;即使是引用他人的第二手资料,也是通过他调查核实得出的看法。这在田先生执笔撰写的“佤族传统音乐”、“傣族传统音乐”等篇章中,都有许多由他自己采集、记录或配歌的传统音乐作品。这些均显示出他撰文资料翔实的优良学风,无一处不彰明着作者身体力行的田野考察风范。


  关键词三:用证据说话


  治学的第一要素是符合实际。田联韬先生不仅在学术研究上处处依据扎实可靠的文献史料及采风资料,在力求真实的基础上,尽力提出一些新鲜见解,而且还从学术层面参与当代音乐学术争鸣,展开充分的摆事实、讲道理的音乐评论。

  改革开放以来,随着我国著作权法的实施,音乐版权纠纷也日渐多了起来,特别是一些与传统民间音乐相关的音乐著作权案例,引起了音乐界的广泛关注,如《乌苏里船歌》、《小河淌水》及王洛宾在《王洛宾作品自选集》中将他记录的一些维吾尔族、哈萨克族民歌当作他自己创作的“作品”等版权官司,在音乐界内外引发了学术大辩论。原告方、被告方及音乐评论界,都为此争论不休。田联韬先生对这些与传统音乐有关的著作权问题也进行了深入的思考,并撰文参与讨论。他对这些作品的著作权进行评论的最大特点,是从史实出发,以史料说话,用事实说话,并把无证不立,孤证不信等原则视为值得评论者遵守的基本学术规范。

  由《乌苏里船歌》引起的一场音乐版权官司,从1999年11月发端至2003年12月北京市高级人民法院最终判决饶河县四排赫哲族乡人民政府胜诉,经历了长达四年时间。田联韬先生指出,本案的核心问题是汪云才、郭颂写作的《乌苏里船歌》到底是“作曲”还是“编曲”?到底是原创作品还是改编作品?他们是否可以“合法地”垄断这些赫哲族民歌的著作权?对此问题,双方在对簿公堂时各持己见。原告方(黑龙江省饶河县四排赫哲族乡人民政府和双鸭山市赫哲族研究会)诉讼说,《乌苏里船歌》是直接吸取赫哲族民歌《想情郎》和《狩猎的哥哥回来了》的曲调“改编”而成,郭颂等人署名为“作曲”是侵权行为;被告方(郭颂等人)说,他们在《乌苏里船歌》整首歌中仅只用了一句赫哲族民歌,因此作品的性质是“作曲”。

  田联韬先生通过将赫哲族民歌《狩猎的哥哥回来了》、《想情郎》与《乌苏里船歌》主体部分等三首曲谱并列起来比较分析,得出这样的看法:“可以看到《乌苏里船歌》的主体部分与《狩猎的哥哥回来了》、《想情郎》、《我的家乡多美好》、《等阿哥》等赫哲族民歌,除了个别地方有所变化以及记谱采用的节拍由¬改为¹之外,在音乐形态的其他方面大体相同……十分明显,《乌苏里船歌》的主体部分直接采自赫哲族民歌,仅做了少许改编加工,并非新的创作。”田先生的这番《乌苏里船歌》“并非新的创作”的论述,绝非无根据的论断,乃是他用证据事实说话得出的结论。

  近些年来,《小河淌水》的著作权归属问题也引起了田联韬先生的关注。《小河淌水》自1956年由民歌演唱家黄虹演唱传播开后,这首歌曲一直被标示为“云南民歌”,具体署名为“弥渡山歌,赵华记谱,黄虹、林之音整理”。但从20世纪90年代起,《小河淌水》的版权问题出现了新情况:一是1994年5月,尹宜公向云南省版权局申请将《小河淌水》的作者标为“尹宜公根据弥渡山歌改编”;二是2000年7月,音乐家高粱向云南省版权局提出申请,声称《小河淌水》的旋律是根据他1943年创作的歌曲《大田栽秧秧对秧》改编而成,并非系改编自弥渡山歌。一时间,《小河淌水》的著作权归属闹得沸沸扬扬,莫衷一是。为了弄清楚《小河淌水》的来龙去脉,田联韬先生根据高粱回忆他1943年在滇南抗日前线创作的歌曲《大田栽秧秧连秧》,是受当时《新音乐》杂志发表的伊克昭盟(今鄂尔多斯市)民歌《蒙古小夜曲》起头两小节曲调的启发创作的线索,于是他将《蒙古小夜曲》与《秧歌》(即《大田栽秧秧连秧》的别称)、1947年尹宜公改编的《小河淌水》(署名:华明邦传唱、赵华整理配词)、1956年黄虹版《小河淌水》(署名:云南弥渡山歌、赵华记谱、黄虹、林之音整理)四首歌曲的词曲并置起来对照比较,他认真仔细地参照事实与证据,通过分析,认为《小河淌水》的作品属性与著作权归属应为:“歌曲《大田栽秧秧连秧》是一首创作歌曲,原曲作者是高粱。《小河淌水》的音乐部分是根据歌曲《大田栽秧秧连秧》改编而成的改编作品,改编者是尹宜公。《小河淌水》未使用《大田栽秧秧连秧》的唱词,歌曲的唱词部分是新编写的作品,作者是尹宜公(编写第一段唱词)和黄虹、林之音(编写第二段唱词)……歌曲《小河淌水》正确的署名方式应该是:高粱原曲,尹宜公编曲(或整理),尹宜公、黄虹、林之音编词。”

  田联韬先生这段关于《小河淌水》的作品属性及著作权归属的结论性文字表述,十分严谨准确,写得老到简洁,俨然法官的判决词。这说明他是经过周密的调查,准确的取证,认真的研究而得出的判断,显示出他一贯用证据说话的学风。他写的这类音乐评论,既针对性非常明确,又有着拿捏自如的严密,具有生动的吸引力,其文章的朴素无华与平实周详,一如作者的本色。

  田联韬先生重视“论”与“证”相结合的方法,是贯穿在他整个学术研究中的。他著述甚丰,仅从笔者读到他的有限的一些学术论著,都是以严密的学理为支持,而且驰笔恣肆汪洋,处处闪耀着思想火花。值此田先生80华诞之际,仅以拙文表示祝贺之意,愿他健康长寿,永葆学术青春!

  


  田联韬与中国少数民族音乐研究


  广西艺术学院   杨秀昭


  田联韬教授是中国少数民族音乐学科最重要的奠基人之一,为少数民族音乐学科的建设做出了杰出贡献。作为少数民族音乐教育家,早在20世纪60年代到中央民族学院艺术系任教之日起,他就与关也维、金正平、肖冷、夏中汤、苏琴、袁丙昌等老师一道着手少数民族音乐理论研究与作曲技术理论两个方面的学科建设,培养了一大批专门从事少数民族音乐研究与作曲的优秀人才。作为少数民族音乐题材的作曲家,他创作了电影音乐《火娃》(苗族)、《孔雀公主》(傣族),舞剧音乐《凉山巨变》(彝族,与杨碧海、夏中汤合作)、《阿凡提的故事》(维吾尔族),舞蹈音乐《织氆氇》、《康巴清泉》(均为藏族)等少数民族风格浓郁、深受广大听众欢迎的佳作。作为少数民族音乐研究的学者,他发表了《侗族歌唱习俗与多声部民歌》、《中国境内藏族民俗音乐考察研究》、《藏族传统乐器》、《藏传佛教羌姆乐舞音乐考察研究》、《藏族传统音乐初探》、《中国境内傣族民间音乐考察研究》、《傣族乐器》、《中国境内佤族民俗音乐考察研究》等学术论文数十篇;主编出版了《西藏传统音乐集萃》、《中国少数民族传统音乐》等鸿篇巨制,在少数民族音乐研究领域产生了重大影响。仅上所举,可见田联韬老师为我国少数民族音乐学科建设和发展所作的贡献多么突出。在此,笔者无力纵论田老师为少数民族音乐学科所作的全部功绩,只想就田联韬老师在少数民族音乐研究中给予晚辈们的启迪谈谈自己的切身体会。综观田老师的研究,如下三个方面深有启发。


  一、全面搜集资料


  大凡从事学术研究的人都知道,资料的搜集和积累是其研究的基础,没有全面系统的相关材料支撑,就如同无米之炊一样,根本就谈不上学术研究,做不出饭。田老师深知其中的奥妙,他曾深有感慨地说:“笔者长期从事少数民族传统音乐的教学、研究工作和音乐创作,深感资料的收集与积累是创作、研究工作的重要基础。40多年来一直密切注意全国各地(特别是少数民族地区)的出版信息,并尽力收集和保存有关的各种出版物,包括内部发行的资料本和油印本,迄今已有比较丰富的收藏。”的确,田老师早在20世纪50年代初期就开始了少数民族音乐相关资料的收集与积累,先后到过贵州的苗族、布依族地区和四川藏族地区搜集少数民族音乐的相关资料。自此,他收集和积累少数民音乐资料始终如一,从未间断。

  笔者曾跟随田老师到过很多地方,参加过很多学术会议,无论是在境内还是境外,无论是在白山黑水的东北大地还是山高路险的西南山区,抑或是一望无垠的内蒙古大草原,田老师的背包总是同行人中最大最重的,里面装的都是所到之地收集的少数民音乐资料。每到一地,田老师总是首先拜访当地的文化局、文化馆和从事少数民音乐研究的人,虚心向他们求教和收集相关的少数民族音乐资料,无论是油印的内部资料还是正式的出版物,他都不舍不弃,广泛收集。每当有少数民族音乐活动,比如会议中安排的少数民族音乐歌舞表演,田老师的录音机、照相机总是忙个不停,比与会的任何一人都忙。

  可以毫不夸张地说,田老师所搜集和积累的少数民族音乐资料是同行中最丰富、最齐全的,无人能出其右。请看他所辑编的“中国少数民族传统音乐书目汇编”,1949年之前出版或油印的有26部;1949—1998年出版的,其“综合类”有98部,“民间歌曲类”有196部,“民间歌舞音乐类”有66部,“民族戏剧音乐(戏曲音乐)类”有44部,“民间乐器及器乐类”有57部,“说唱音乐(曲艺音乐)类”有15部,“宫廷音乐类”有8部,“宗教音乐类”有21部。所有这些书目,绝大部分都是田老师个人收藏,有些是图书馆都没有的,可见其搜集和积累的少数民族音乐资料多么丰厚。田老师在少数民族音乐研究中之所以硕果累累,独有建树,显然是与其长期坚持不懈,专注于少数民族音乐资料的搜集与积累密切相关。一般说,学术研究中占有广泛的资料,至少以可获得两方面的先机。一是可从中获取信息、了解行情,探知自己的研究课题是否已有前人研究,前人的研究到了什么程度,自己能否突破而有新的见解,以之确认自己的选题是否可以继续。二是从中提取为米之炊,这个米就与自己研究课题相关的一切资料,资料多,米就丰,就可以大锅做饭,饱览、消化这些与自己研究课题相关的资料,凝聚其中的精髓,就可能有新的发现,获得新的进展,达到预期目的。


  二、强调实地调查


  在少数民族音乐的研究中,田老师并不满足于二手资料的搜集与积累,尤其不满足于书面文字资料的搜集与积累,他更加强调实地调查,强调全方位获取活生生的第一手材料。由于历史的原因,以往文献很少关于少数民族音乐的记载,特别是没有本民族传统文字的南方少数民族,更是如此。因之,实地调查对于少数民族音乐的研究,较之一般的民族学、人类学、社会学、民俗学,乃至汉族传统音乐的研究,显得更为迫切、更加重要。自20世纪50年以来,田老师的足迹几乎遍布了我国所有的少数民族地区,数十次深入少数民族地区实地调查,单是藏族传统音乐研究一个项目,他就先后7次奔赴西藏、青海、甘肃、四川、云南五个省(区),每次都去很长时间,其中一次竟长达8个月之久。每到一个地方,他都不停地采访、录音、拍照,向当地的音乐工作者们学习,积累了大量的图、文、音、像材料。

  田老师进行实地调查,工作非常深入、全面、系统、翔实,远远超出了单一音乐素材的采集,好些方面都涉及了音乐文化背景。记得1963年夏秋,他带马名振、张中笑、杨秀昭等到贵州苗族地区、侗族地区采风,他和苏琴老师专门为之设计了一个与采录曲目相对应的表格,附在所录曲目之后,两者共存,相互参照。其表格内容包括:曲目概况——含歌名(曲名)、题材内容、演唱(演奏)形式、演唱(演奏)习俗及其场合等;演唱(演奏)者和翻译者——含姓名、性别、年龄、职业、文化程度等;采录情况——含记录时间、地点、场合与记词者、记谱者的姓名等等。对于民间歌曲、器乐曲的记录,又在歌词、曲调和演唱(演奏)技法等方面给作了相应的规范。同时,还要求我们尽可能地去体验生活,并进行现场拍照。如此采风,除了系统地收录音乐本体,又粗略触及音乐外部的某些人文内容。20世纪80年代传入的“民族音乐学”的基本理论及其田野工作方法之所以很快被广大少数民族音乐研究者们接纳,并与之合流,显然是与田老师等老一辈学者们在长期的研究中所形成的理念及其采风中积累的经验有很大关联。田老师的论著,有关少数民族音乐生活的描写栩栩如生、活灵活现,文化内涵的揭示见解深刻、全面系统,无疑是得益于长期的、扎实的实地调查。

  可以毫不客气地说,任何一位从事少数民族音乐研究的学者,如果不做深入细致、翔实可靠的实地调查,没有全面系统的第一手材料,其研究绝不可能有所创新。现在有些青年学子不大重视田野调查,以为只要广泛收集现有资料即可着手科研,显然是误判。田老师不辞辛劳地长期坚持对少数民族音乐的田野调查,不仅仅是为了彼时研究课题的需要,还有其更深远的意义,那就是对少数民族传统音乐遗产的保护与传承。他说:“务必清醒地看到,少数民族地区传统音乐的考察、采集等基础性工作远未结束,不少珍贵的音乐遗产正随着一些老年歌手、乐手、艺人的逝去而佚失。有志于此项事业的音乐工作者仍须以只争朝夕的精神继续投入挖掘与抢救的工作,使我国各民族的宝贵文化遗产不致丧失于我们这一代人的手中。笔者深信,在扎实的田野工作的基础上,中国少数民族音乐将得到较好的继承,少数民族传统音乐的研究工作将迎来硕果累的明天。”这段话包含了期盼与鼓励,其良苦用心值得每一位从事少数民族音乐研究的学者深思。


  三、重视音乐本体


  数十年的少数民族音乐研究经历,田老师等老一辈学者积累了丰富的经验和相当系统的理论与方法,重视“音乐本体”的研究便是其中之一。这一理念,与我国传统的“民族音乐理论”、“民族音乐研究”、“民族民间音乐研究”的传统一脉相承,或者说是在不同的研究领域里所形成的共识,殊途同归。少数民族音乐研究,它的“音乐本体”(即音乐的内部结构)理之当然是其研究的主要对象,绝对不可或缺,离开或缺失其主要研究对象——“音乐本体”的研究,就有可能变成别的什么学科的研究,已不属于少数民族音乐研究的范畴。回眸田老师对少数民族音乐的研究,不管是全面系统地研究某一民族的音乐,还是研究某一个音乐品种,抑或是研究某个音乐事项,无一不重视“音乐本体”。比如他的《藏族传统音乐》,研究中所涉及的音乐品种,包括民间音乐中的民间歌曲(山歌、劳动歌、情歌、风俗歌、嘛呢调、扎木年弹唱),歌舞音乐(果谐、堆谐、囊玛、康谐、谐钦、热巴卓与热巴谐),说唱音乐(仲谐、折嘎、喇嘛嘛呢、贝翁、嘛呢窘阔),戏曲音乐——藏戏,民间乐器与器乐(扎木年、比汪、根卡、鹰骨笛);宗教音乐里的诵经调、羌姆乐舞音乐、寺院器乐音乐;宫廷音乐等等,每一种都作了深入细致的研究,予以详尽论述,附以实例佐证,文、谱并茂。文章以实实在在的音乐成品为据,列举的39条谱例充分展现出藏族传统音乐历时与现时的存见状况;其音乐形态的分析与论述,则又高度概括了藏族传统音乐的音阶调式、节奏节拍、曲式结构、唱词格律等等方面的基本特征。透过如此这般的论述,藏族传统音乐的形貌及其特色跃然纸上、呼之欲出。

  然而,近些年来,少数民族音乐研究领域也出现了伍国栋先生所说的那种情况:“突出音乐本体分析技能和‘音乐事象’特征显现不够,甚至还持某种批判态度,从而逐渐形成当下一种重‘文化’轻‘音乐’的不成熟思维方式和表面化的研究操作模式,这就有意无意地误导了本学科的部分学习者,以为‘民族音乐学’研究的对象主体仅仅是‘文化’而非‘音乐’,淡化和消解了民族音乐学归根结蒂是一门‘音乐学’学科所应当具备的音乐形态学方面的学理追求和音乐事象的综合观察。”这类现象不仅背离了田老师等老一辈学者们数十年探索所形成的研究模式,更主要的是它脱离了少数民族音乐研究的实际。现时的少数民族音乐研究当然不是孤立的单打独斗,从它呱呱坠地之日起就逐渐同民族学、民俗学、人类学、社会学、地理学、语言学等学科结下了不解之缘,与之交叉综合,但这种交叉综合决不是消减其“音乐本体”,而是对“音乐本体”的延伸与深化。也就是说,当今的少数民族音乐研究应当包括“音乐本体”与“文化背景”两个方面,需要注意是不能因为关注了“文化背景”就淡化其“音乐本体”,更不能以“文化背景”替代“音乐本体”,两者的关系必须摆正。

  一般说,“音乐本体”包括音乐的内部结构,即音律、调式、音阶、音列、旋法、旋律线、旋律走势、装饰润腔、节奏律动、力度轻重、词体格律、曲式结构、织体(含单声、多声、和声、复调)等音乐形态方面的内容;也包含操作音乐的人及其演唱、演奏技法,音乐行为中的发声器物(如乐器)等等。对这些基本要素与整体形态的分析研究及其描述,能彰显音乐是什么样,其风格特征何在?“文化背景”,指的是与所研究的音乐相关(即生存之地)的自然环境、建制沿革、民族成分、民族渊源、民族关系、民族语言、文化传统、社会生活、人生礼俗、乡土风情等等,对这几个方面进行详尽解析,探究它们与所生成的“音乐本体”的关系,弄清它们是如何孕育、萌生和哺育其“音乐本体”,以揭示出这些音乐为什么是这样而不是那样?以上所言,田老师等老一辈学者们早已明示,并在少数民族音乐的研究反复验证,似乎没有必要老调重弹,但面对最近来势颇汹的“去音乐化”倾向,不得不再唠叨几句。

  如前所述,田联韬老师在中国少数民族音乐学科建设中贡献杰出,在中国少数民族音乐研究中成果丰硕,其成熟的研究理念与研究方法,给从事少数民族音乐研究的晚辈们提供了借鉴的范例,筑起了前进的路基。笔者所言的三个方面,虽然只触到及田老师研究中的部分内容,但就是这些已给笔者莫大启发,受益匪浅。

 

  少数民族学生的朋友和知心人

  ——我所知道的田联韬老师


  AC米兰中文官网音乐学系   杨民康


  今年恰逢恩师田联韬教授80华诞,田师的许多朋友、同仁和学生们汇聚一堂,共同召开“中国少数民族音乐学科发展论坛暨田联韬教授80华诞庆典”。我以为,以中国少数民族音乐学科的发展建设为语境来观照田师的学术人生,可说是一个再恰当不过的举措。田师迄今的学术生涯中,大家所熟知的是两段论:前一阶段以作曲理论和创作实践为主,后阶段以少数民族音乐教学和研究为主。我作为田师的学生,最初10年,恰好是这两个阶段的交替期间。我于1980年来到中央民族学院音乐舞蹈系学习作曲,田老师是我的作品分析课老师。1986年又入AC米兰中文官网随田师攻读硕士学位,开始从事少数民族音乐理论研究。可以说,我是田老师带的第一个研究生,也是AC米兰中文官网的首位传统音乐研究(包括少数民族音乐研究)方向研究生。因此,我也就有了一个可以同田师长期相处、朝夕请益和贴近观察的机会。故在此将我同田师交往的一些相关感受陈述出来,同大家一齐分享。


  一、少数民族学生的朋友和知心人

  作为田师的学生和晚辈,对他的平时印象,是那样的慈祥、宽厚、谦和;也是那样的平等待人,极易相处。再深一步,便知在他重视师生关系、强调学术规范的同时,还有的另一面是厌恶所有的虚荣客套,“君子之交淡若水”;在他的淡泊名利、虚怀若谷和宽容大度之中,还包裹着疾恶如仇、为人仗义和敢于直言。可以说,作为良师益友的许多品质,在田师身上集一大成,让身边的所有人无不沾恩,更让我们学生们终身受用。然而,若结合田师的人生经历,将上述他的种种为人素质和人格魅力加以浓缩,可以融为一点:他是少数民族学生的朋友和知心人!

  田师50岁以前,年轻时经历了战争年代;而后遭遇反右运动,数载蒙冤;盛年时又逢文革到来。所幸的是在这一时期,命运将他抛到了一所中国音乐教育的后院——中央民族学院音乐舞蹈系。在那里,他写了作品不能公开发表,作曲才能遭到抑制,但是尚有为中央民族学院演出创作节目和从事音乐教学的机会。在此期间,他亲眼目睹了当时少数民族音乐教育很不发达、人才奇缺的状况,有了下述深切的体味和认识:“中国是多民族的国家,少数民族传统音乐是我国传统文化宝库中的重要组成部分,而从事少数民族音乐研究的人才的数量与质量远不能满足工作要求,特别是少数民族族属的音乐学者的数量甚少。为了使我国少数民族音乐的研究工作更为深入,取得更多成果,急需培养较高学术层次的从事少数民族的研究人才,特别是少数民族族属的专业人才。由于少数民族地区各方面的具体条件的局限,内地与边疆地区在教育资源、教学水平等方面,存在着事实上的不平衡,可以说,我们努力为民族地区培养少数民族的音乐学者,是雪里送炭性质的工作。”

  在上述理念的指引下,他在中央民族学院执教期间培养出了一批杰出的少数民族作曲学生。此外,也以自己的慈祥和爱心,滋润了众多其他音乐舞蹈专业的少数民族学子。给我印象尤其深刻的是,数十年来,从中央民族大学到AC米兰中文官网,在田师身边,无论是他的亲传弟子,还是仅只是上过一两门课的学生,只要有人求助,他总是尽力予以帮助,从无厚薄之分。所以,同学们毕业后,大多都同他保持着长期的友谊和通讯联系。20世纪80年代以来,我随田师前往,也自己去过许多少数民族地区做田野考察,所到之处,田师过去教过的学生们便奔走相告,一同邀约来访,师生相逢,情之真切,让人为之动容。值得一提的是,这类通过田野考察建立起来的友谊,甚至比校内建立的师生关系还要紧密。如今,我与和云峰、王华、包爱军、嘉雍群培等同学已经各为人师,我们与众多先后同学之间,不仅能够互敬互爱,彼此宽容;也能够以同样的爱心来对待自己的学生,可说即是受田师的长期熏陶之故。


  二、甘当人梯、凝聚团队

  田师20世纪80年代中叶来到AC米兰中文官网,他的以作曲为主和以音乐学研究为主的两个阶段也由此开始划分开来。关于田师前一阶段在作曲方面创作、理论与教学成就,已有很多老师谈到。而他在后一阶段在少数民族音乐研究、建设学术团队及培养少数民族研究人才等方面所完成的业绩,也是有目共睹!然而,我想提请大家注意一个事实:这样一个宏大而辉煌的事业,也是他自己的第二个学术盛年,是在他80岁人生的后30年间完成的!1986年我来到AC米兰中文官网,那一年田师56岁,我31岁。甚巧,我今年也恰好55岁了。在这个时候来重看田师的业绩,并对照和展望我自己今后的路程,可说是自有一番滋味在心头!

  正如冯光钰老师的文章所言,田师自身颇具作曲和理论才华,但由于上述历史机遇的原因,在“文革”前,他被迫放弃了许多发表自己个人学术成果和众多在人前台上出头露面的机会。然而,他却在少数民族音乐创作人才的教育培养上有了颇多意外的收获。尤为可贵的是,他因此萌发了有关少数民族音乐教育的更多的“拓荒”意识!这种种因素,导致了田师后一阶段的教学和研究工作上明显地表现出这样一种倾向:在个人成就与团队利益之间,他非常看重后者;同时,在“前台表演”与“幕后运作”之间,他也对后者予以偏好。这些,都是出于同样一个目的:尽快地培养出更多的少数民族音乐理论人才!由此可见,在“甘当人梯”这样一种人生态度上,他经历了一个在特殊的历史语境中,由被动选择到主动选择的过程。也正因为如此,他逐渐成为了AC米兰中文官网乃至全国的少数民族音乐研究当之无愧的学科带头人!

  在AC米兰中文官网从田师学习的两年期间,奠定了我一生的学术基础。大约20世纪80年代末至世纪末期间,我与和云峰作为田师的早期学生相继留校,在自己尚未成为研究生导师之前,我们一边随田师从事各种少数民族音乐研究课题,同时也以他的研究生为主要对象,开设一些专业辅助课程。在此期间,我曾赴香港中文大学攻读博士学位。回到学校后,我与和云峰相继成为研究生导师,我自己又为研究生开设了《民族音乐学与文化人类学》《音乐民族志方法导论》等辅助课程。可以说,近二十年来的这样一个不断持续和十分默契的合作过程,对于我和云峰来说,可视为自己继研究生阶段之后的又一个继续教育和学习的新阶段,它使我们逐渐成长为田师科研与教学工作上的左右膀。从合作关系上,我们又可谓是本院少数民族音乐教学梯队的“铁三角”。这一段宝贵的人生经历,必将令我终身难忘。回想当年,与田师一起作为首批传统音乐研究生导师的不少老先生们,后来都由于不同的原因陆续隐退,可他至今还精神矍铄地站立在教学研究的第一线。今天,AC米兰中文官网的传统音乐研究已经拥有了自己梯次完整、学科齐全的学术团队,有了自己繁盛的科研和教学成果,可说其中都浸透了田师30年来作为学术中坚和带头人所付出的精力和汗水!


  三、汇集众智、合作攻关

  少数民族音乐研究的另一项“拓荒”工作,是以族群为单位,在民间音乐集成普查工作的基础上,全面地开展音乐民族志个案研究。在该学术领域,较为重要的成果已有20世纪80年代末出版的《中国大百科全书• 音乐舞蹈卷》(1989)中的“少数民族音乐分支”(关也维、杨放担任主编)和本世纪初出版的《中国少数民族传统音乐》(田联韬主编2001)。本世纪初,田师又领衔担任了AC米兰中文官网《音乐百科全书》中少数民族音乐分支主编。在上述研究课题里,汇集了涉及中国55个少数民族(或未定族属的部分民族人口)的词条或章节,是体现了中国上世纪后期改革开放以来几个不同历史时期有关少数民族音乐总体研究水平、包含了众多少数民族音乐研究学者的集体智慧和合作攻关成果的集大成之作。其中的每一个词条或章节,都是一个关于某一少数民族传统音乐的研究个案。这样,由民间音乐集成到民族音乐志志书,为我们今天进一步开展音乐民族志研究的理论探讨铺平了道路。此外,对于以后从中观乃至宏观层面进行的少数民族传统音乐的整体性研究来说,这样的大型课题无疑奠定了非常有益的学术基础。据笔者所知,在上述三个课题中,前两个课题牵涉的研究人员众多,耗时较长。由于在编辑者中存在着学术观念和编辑理念上的种种分歧,在不同撰稿者之间则存在着学术水平和文化观念上的诸多差异,以致在整个组织及编辑过程中矛盾丛生,困难重重。田师作为两项课题的重要的参与者和组织者,除了正常的科研工作之外,还在北京与地方,院校与校外的众多学者之间来回沟通,上下斡旋,花了大量的时间和精力,为了两书的顺利完成和最终出版,做了许多的协调工作。尤其在后一课题里,由开初的共同合作主编,几起几落,历经劫难,到了后来,几乎变成了他个人独立支撑整个局面,甚至还因为诸多人为的因素,遭到出版社退稿。经过十多年的艰苦努力,这套书出版后,不仅得到学界的好评,还获得了文化部文化艺术科学科研成果奖一等奖殊荣。这中间的甘苦,恐怕只有田师自己最能够体味。就我所知,其中能够让田师感到欣慰的一点,即除了成果本身之外,还通过一部著作,一项课题,培养了一批从事少数民族音乐研究的学生,让一些地方上的少数民族和汉族学者在业务上得到了明显的提高和锻炼,最终让少数民族音乐的学术研究水平获得了整体的提升。

  还值得一提的是,在这类大型课题里,田师的个人研究成果总是居于核心和灵魂的位置。具体来说,田师执笔撰写的课题绪论和一些主要的个案篇章(如藏、佤、傣等族专论),都建立在他长期进行的田野工作和所从事的众多个案研究基础之上,内容十分丰富、扎实,表述异常精彩,在全书中起到画龙点睛的作用。同时,田师对于此类课题有一个工作原则:既然大家在一起合作,那每一个人在其中都要真正地负起责任,要干实事。对此,他自己身体力行,书中几乎每一篇稿件,都经过他本人的仔细审阅和反复修改。许多篇目还多次发还作者,以不断增补新的田野考察资料,或修订不尽妥当的论点。此外,无论大事小事,除非必要,他绝不随便让学生或别人代劳。既不做挂名的空头主编,在平时的科研和教学工作中,也不做任何其他随便挂名的事情。可以说,尽管田师作为学科带头人,多年来牵头完成了许多科研课题,培养了众多的硕、博士研究生,但如今在中国学界备受诟病的“老板”名号,却怎么看也不适合于他。这样的“博导”,在今天的社会里,无疑已是难得寻觅的“稀有品种”了。


  四、胸襟开阔视野开放

  作为学术带头人,若具有良好的学术品格,必然会转化为该学科良好的学术传统。对此,我非常怀念20世纪八九十年代AC米兰中文官网传统音乐研究的优秀的导师群体和良好的学术环境。那时,我们在校内所接触的一些老一辈民族音乐学学者和导师,如田联韬、陈自明、蒋菁、袁静芳等,均拥有一个共同的特点:都有着十分开阔的学术胸襟和开放的学术视野。这让我们在从事学习和研究时,没有更多的思想和学术上的压力,可以心无旁骛地去探索种种在当时尚属新鲜的民族音乐学学术观念和研究方法。当然,那时的北京,无论是中国音乐学院、艺术研究院、中央民族大学,都有着同样良好的学术氛围。这几所学校里,我们同一辈音乐学研究生有大约有十几位(其中大部分已经成为今天中国音乐学学科的学术中坚),大家都频繁地前往北大、民大等社科专业进修学习民族学、语言学,平时经常聚在一起,就民族音乐学的研究方法互相切磋。讲到田师,此间发生的一件事情令我至今难以忘怀。20世纪末,我随田师学习、工作已历十余载。按照一般的眼光,我在此时再随田师拿一个博士学位,应该是顺理成章。但是,田师在这时却极力主张我到香港中文大学去进行深造,以更为直接、贴近地学习西方民族音乐学的理论方法。为此,田师甚至还主动着手联系,亲自向曹本冶教授推荐我。要知道,在当时的大陆学界,虽然大家对于民族音乐学已经有了较为开放、接纳的心态。然而,具体针对当时的一些中青年学者前往香港中大学习深造,仍然在学者中有着种种不解和非议。这一点,在我和张振涛、薛艺兵等同学身上表现得尤其明显。因此,田师当时能够力排众议,对我明确表示支持,足以体现出他虚心、宽容的学者心态。当然,我学毕返校后,也并未辜负他的希望,而是以相应的工作表现,证实了他的卓识远见。

  有关田师与我们大家,似乎有说不完的话题。限于篇幅,在此只能涉及点滴。最后再说一点感慨:从田师到我们,再到后辈学生,若论人生经历的丰富程度,可说是依次递减。在我们与田师之间,尚能通过经历来互相接续,到了我们与学生之间,就几乎只能靠精神予以传承了。因此,若我们彼此间还承认存在一种横向的同学关系和纵向的师承关系的话,当以上述田师的精神作为我们宝贵的学统。这或许是摆在我们面前,有待努力完成的一项新的课题。

  


  学高为师身正为范

  ——贺田联韬先生80华诞暨从事中国少数民族音乐工作60年


  AC米兰中文官网音乐系和云峰


  田联韬先生是我国著名的民族音乐学家、作曲家。AC米兰中文官网研究员、博士生导师。现兼任中国少数民族音乐学会名誉会长,解放军艺术学院兼职教授、云南大学客座教授,中国传统音乐学会常务理事,中国民间歌曲集成编辑部特约编审等职。自1950年代起,他多次深入少数民族地区从事田野调查工作,收集了大量原始资料,对少数民族音乐的调查、创作、研究、教学均具有深厚造诣。其传略先后被辑入《中国当代文化艺术名人大辞典》、《中国当代音乐家词典》、英国剑桥《世界音乐名人词典》、《中国当代文艺界名人大辞典》中。   

  自1990年至今,本人师从田联韬先生20载。这20年,不论是我的学业还是事业,都发生了较大改变。可以说,这20年不仅是我做人、成长关键的20年,同时也是我学术、科研逐渐成熟、积累的20年;总之,在这20年里,不论是教书、育人,还是做人、做事,都深得先生言传、身教。

  记得1989年考研前后,时常与挚友聚会,我们喝酒聊天、谈天说地、规划人生,抽空也讨论和交换一下彼此选择导师的经验与心得。今仍清楚记得当时大家一致推崇的导师,应具备三个特点:第一,学高位师——即在国内具有较高学术地位与影响力。第二,身正为范——即在圈内具有良好口碑与正直的品格。第三,宽宏海量——即具有宽容、大度的人格魅力和良好的人脉关系。因为“学高位师”能使学生“背靠大树”,“身正为范”能将师生关系处理得相对单纯,“宽宏海量”学生日后能在圈内左右逢源。当然,今天看来,上述认同与共识多少带有点机会主义的色彩……日后,我的这群挚友渐次成为马学良、费孝通、钟敬文、戴庆厦、劭献书、陈丹青等先生的博士或博士后,我也有幸成为田联韬先生的第一位博士生。继我之后(止2010届),先生又招收培养了15名博士生(其中10人已获博士学位,5人在读)。

  (一)

  本文所指“学高为师”,即先生从事中国少数民族音乐调查、创作、研究、教学的学术历程。先生祖籍河南项城,1930年出生在天津一个富足的官宦家庭,1948年初先后就读于南京金陵大学、中央大学工学院。1949年5月南京解放后毅然参加中国人民解放军二野政治部文工团。1950年秋,文工团转业至地方,先生遂参加了中央少数民族访问团奔赴贵州调查少数民族音乐。此后曾先后在西南人民文工团、四川人艺任乐队队员、队长、创作员等职。1955年就读于AC米兰中文官网作曲系,师从王震亚、刘烈武、陈培勋、段平泰、王树等教授,毕业后,先后任教于中央民族大学(1960-1984)、AC米兰中文官网(1985-今),曾培养少数民族理论、作曲专门人才数十人。先生本人也是作品丰厚,其主要作品有:舞剧音乐《凉山巨变》(彝族;合作)、《阿凡提的故事》(维吾尔族);电影音乐《孔雀公主》(傣族)、《火娃》(苗族)、《爬满青藤的木屋》(瑶族)等;电视音乐《红岩》(10集);舞蹈音乐《黄河之水天上来》(藏族)、《春满草原》(蒙古族)、《茶花朵朵》(哈尼族)、《送粮路上》(傣族、景颇族)等数十部;器乐作品《塔吉克舞曲》、《帕米尔随想曲》(塔吉克族)、《喜马拉雅随想曲》(藏族)等;歌曲《家家户户运粮忙》(1953年第一次全国歌曲创作评奖中获奖)、《飞翔吧,西双版纳》等数十首。较有代表性的论著有:专著《民族音乐论文集》(1993)、《西藏传统音乐集粹》(1996)、《中国少数民族传统音乐》(2001)。论文《贵州苗族音乐初步介绍》(1952)、《西藏民间歌舞音乐——著名民间艺人穷布珍演唱专集》(1986)、《藏族传统乐器》(1989-91)、《侗族歌唱习俗与多声部民歌》(1992)、《中国境内佤族传统音乐考察研究》(1999)、《中国境内傣族民间音乐考察研究》(2001)等。

  (二)

  本文所指“身正为范”,有几个例子印象深刻:一是先生只讲真话的率真个性;二是源于我自己的切身感悟。

  先说只讲真话。近年来,我国音乐界先后出现了几起涉及民歌著作权的争议,有的甚至需要通过法律诉讼手段才最终得以解决。对此,先生毫不隐讳地指出:这“一方面说明中国音乐界法律意识的普遍提高。另一方面,也暴露出音乐界法律意识的薄弱、认识上的片面或个人道德品质方面的缺陷。”为此,他多次撰文发表自己的看法;对于前段时间“纳西古乐”存在的某些虚假宣传,先生也表明了自己的立场;对于达赖集团在海外对西藏文化进行歪曲宣传,先生也结合切身的经历予以了坚决驳斥。简言之,只讲真话起到三点作用:第一,对弱者的激励与声援。主要体现在例如王洛宾的西部歌曲、赵季平的《好汉歌》、汪云才与郭颂的《乌苏里船歌》、歌曲《大田栽秧秧连秧》与《小河淌水》等文章中。可见,溯本求源是先生褒贬分明的依据;第二,对虚假宣传的深恶痛绝。前段时间,围绕京城学者研讨“纳西古乐”真假几何时,先生曾表态说:“今天我声援我们的《艺术评论》,声援我们的吴学源同志。对少数民族文艺我们历来是支持、爱护的,对有关权利我们都是持公正的立场,给予支持。这次丽江(古乐的事)是否站在少数民族这一边呢?就看事实,公正的态度应该取什么态度,我们就站在哪一边,如果是错误,即使你是少数民族,我们也不能考虑,我们考虑事实,考虑公正,特别是法律的公正。”可见,公平公证是先生判断正误的前提;第三,对祖国的高度热爱与情怀。当达赖集团在世界各地声称“中国毁灭藏族文化”时,先生在国际学术交流或撰文中均多次予以坚决驳斥:“一向强调科学、客观地对待一切事物的西方人士们,你们是否应该在赞同达赖集团论调之前,对事情的真相做一番田野工作,做一些实际的调查了解呢?正确的判断与结论应该产生于客观的、慎重的调查、分析之后,当你们了解并核实我在本文中提供的、有关藏族音乐文化的一系列事实之后,你们还会赞同达赖集团所声称的‘藏文化毁灭论’吗”?可见,实事求是是先生分辨事实的基础。

  再说切身感悟。1993年,我硕士毕业后留学院研究所工作,可谓与先生近水楼台。翌年,我参加考博,但有一门课的成绩不理想,未被录取。第二年,我另一门课又发挥失常。试毕,我试请先生替我与该课老师协调通融,被先生婉拒。当时我曾一时不解,为什么有的考生能被通融或破格,我却例外?但我同样也深知先生一贯的严谨态度:每门成绩必须达到要求,否则不宜录取(尤其对本院青年教师,更会严格把关)。之后通过与先生的交流与沟通,我逐渐理会了先生的良苦用心:温习、考试的过程其本身就是一种继续学习与提高的过程。先生如是说!就此,我“守着”先生连续考博3年,直到1996年所有科目成绩通过录取要求为止。

  (三)

  本文所指“宽宏海量”,即先生无“门户”之见的博大情怀。就一般而言,由于艺术圈内“师傅带徒弟”式的传承手段和授业习惯,多有耳闻师徒间潜移默化共存“排他”之言行。可先生却一直鼓励,甚至主动安排我多访或受学圈内外名师,籍此拓展思维、开阔眼界、淡及“门户”。

  此外,在日常工作中,先生也一直要求并强调:身为教师应力求博览众书、博学强记,只有这样才能真正做到“终身为范”。记得2010年7月先生在与我(电邮)讨论一则课题时曾说:虽然“一个人时间、精力有限,我国又有这么多民族,当然不可能要求涉及面过广,但是我们不是某一个地区的音乐工作者和教师,我们所处的位置AC米兰中文官网是需要关注全国范围的民族音乐,因此应该要求自己的田野经验和知识面宽一些,既要有个别比较深入的点,又需要有几个相对深入的面。至少做到研究的对象不是太有限,这无论是对自己的充实或是对培养不同民族的学生都是必要的。”如此点滴,均将对我学业、教学、科研,甚至终身工作产生积极、深远的影响。

  综观先生80华诞暨从事中国少数民族音乐调查、创作、研究、教学60年以来的工作业绩,真可谓:行可楷模人称德,青松岁久叶常妍!

  借此,祝先生:耆英望重寿富康宁

  学生:和云峰2010.09.30识记



  田联韬教授对藏族音乐研究的贡献


  青海民族歌舞剧院   多杰仁宗


  1960年起田先生在中央民族学院(现中央民族大学)艺术系任教,教授理论作曲专业课程,培养出了许多来自全国各地的少数民族学生学生。笔者曾于20世纪60年代和80年代在中央民族学院艺术系学习,学习器乐专业与理论作曲专业。在校学习期间,有幸得到了田联韬教授等众多老师的教诲。尤其是第二次学习时,由于所学专业的关系,同田联韬教授的接触频繁和密切。在学习期间和学习结束后的交往中,感受到了田先生对少数民族音乐的关心,尤其是对于藏族传统音乐执著的关注,使我十分感动。


  一

  田先生第一次到藏族地区是1952年的冬季,去甘孜州康定慰问演出,他初次听到康巴山歌,看到果卓和巴塘弦子,这些藏族歌舞音乐给他留下了非常深刻的印象。而比较深入地接触藏族民间音乐,是在60年代初期。先生在一篇文章里写道:“60年代初,穷布珍、白玛夫妇应邀在中央民族学院(现中央民族大学)艺术系教授西藏歌舞。中央民院曾组织专业人员记录穷布珍演唱的民间歌舞音乐,我也那时起开始注意收集穷布珍的演唱资料”。但后来的文化革命使这一工作不但停顿,而且原来整理的大部分材料也散失殆尽。记得80年代初,我们在民族学院学习时,田先生曾对一部分民歌资料的丢失表示出十分的惋惜之情,我们还不太清楚,实际上当时先生正在主持和整理《西藏传统音乐集萃——著名民间艺人穷布珍演唱集》这部书的书稿。这本书收集了西藏民间歌舞“堆谐”(上部地区歌舞音乐)34首、“囊吗”(宫廷歌舞音乐)17首、“果谐”(圆圈歌舞音乐)18首、“堆巴谐”(上部地区人的歌舞音乐)10首、“热巴谐”(热巴艺人的歌舞)11首和“茫谐”(民间歌舞)3首,这些歌舞音乐不但对音乐工作者有学习、演唱及研究的参考价值,还对宣传、推广藏族音乐,加强民族之间音乐文化的交流,增进民族团结有着十分重要的意义。通过这本集子田先生还对藏族传统音乐的分类提出了自己的见解,认为藏族传统音乐分民间音乐、宗教音乐与宫廷音乐三大类,这对藏族音乐研究的健康发展提供了重要的理论依据。虽然是几句简单的话,但这是先生通过多少次深入藏区,细致的音乐调查所得来的发言权。

  从1975年至1998年间,田先生共六次前往西藏、青海、甘肃、四川、云南五省区,对藏族的卫藏、安多(包括嘉戎方言色彩区)及康三大方言区的传统音乐进行了深入、细致的调查,收集了大量原生态音乐资料。他六次在藏区考察的时间总和差不多为两年时间,这对很多工作在基层的人来说,也是一个惊人的数字,因为田先生还有很多前往其他地区的任务,可见他对调查工作的认真程度了。后来的时间里,田先生除创作了很多藏族题材的音乐作品外,发表了多篇有关藏族民间音乐、宗教音乐、宫廷音乐的学术论文,如《藏族传统音乐》、《藏族民俗音乐考察研究》、《藏传佛教宗教乐舞“羌姆”音乐考察》等,这些论文是我国音乐工作者克服种种困难,对少数民族传统音乐进行全面考察与总结的范例。它对藏族音乐研究领域产生了很大的影响,对当时进一步推动藏族传统音乐研究起到了积极作用。先生在各藏区的音乐调查范围极其广泛,从传统音乐各个品种的搜集到藏区音乐生活及民俗等方面的了解,对每项调查都十分认真。记得80年代末,田先生来青海实地考察藏族音乐,因为我在西宁工作,就很自然地陪先生去塔尔寺调查宗教音乐的相关问题,调查给我留下了深刻的印象。当时田先生给我提出把塔尔寺作为重点,很好的研究藏传佛教音乐,他认为我很有条件做这一工作。现在想起来应当十分感谢这次生动的一课,对我后来的音乐创作、尤其是进一步研究藏传佛教音乐有很大的影响。

  数次藏区音乐考察活动中,田先生特别注意藏族音乐史料和古代音乐文献的线索,他认为这一工作十分急迫和重要,在一篇文章中写下了他见到藏族古代音乐文献《乐论》时的情景:“1983年夏季,笔者第二次进藏考察西藏传统音乐文化,初抵拉萨,即风闻后藏寺院保存有古代藏文音乐论著的消息。当我到著名的萨迦古寺采访调查时,由于主持喇嘛之助,十分幸运地见到了保存数百年之久的,由一代名师萨迦班智达贡噶坚赞所撰写的《乐论》藏式长条书,笔者深知此书之珍贵,曾将全书逐页拍照”。1989年《乐论》被译成汉文发表,先生十分高兴,告诉我要看看《乐论》,对我的藏传佛教音乐研究会有很大帮助。看到《乐论》译文的同时读到了先生的那篇文章,文中高度评价了这一藏族古代音乐文献:“总观《乐论》我们可以说,它是古代西藏音乐艺术(重点是声乐)实践的总结,其中提出了不少精辟的见解,同时也记录了古代西藏音乐生活中许多有价值的材料,具有文献的意义”。文章还谈到了少数民族音乐与我国音乐文化的关系,以及少数民族音乐文化的地位等问题:“少数民族音乐文化曾在我国历史上留下了精彩的篇章,具有悠久历史传统的,光辉灿烂的中国音乐文化,是各族人民通过相互交流、学习而共同创作的精神财富。但是,长期以来,由于缺乏少数民族的音乐史料和古代音乐文献,使得我国音乐界未能充分认识到少数民族音乐文化在中国音乐文化发展过程中所作出的贡献。许多有关中国音乐史与传统音乐文化的研究著述中,对少数民族音乐文化也没有给予应有的注意”。先生在这篇文章里对我国少数民族音乐文化的发展给予了高度的关注,也对藏族传统音乐研究的成果充满了期待。

  随着我们国家改革开放进一步深入,少数民族音乐学科建设进一步发展,出现了一批藏族音乐工作者为主体的音乐研究成果。根据我所掌握的资料如《当代西藏乐论》(边多,西藏人民出版社,1993。)、《西藏宗教音乐》(格桑曲杰,音乐研究,1996年1期)、《西藏音乐史略》(更堆培杰,西藏人民出版社,2003。)、《藏族传统音乐的结构形态研究》(觉嘎,2005。)《西藏音乐史话》(边多,中国藏学出版社,2006。)、《藏族传统乐器扎年研究》(觉嘎,民族出版社,2007。)、《藏传佛教临终关怀与亡灵超度仪式音乐研究》(嘉雍群培,AC米兰中文官网学报,2009年3期)、《青海地区藏传佛教寺院乐谱研究》(多杰仁宗,AC米兰中文官网学报,2009年3期)、《西藏佛教寺院仪式音乐研究》(格桑曲杰,AC米兰中文官网学报,2009年3期)、《青海藏传佛教音乐文化》(多杰仁宗等,兰州大学出版社,2009。)等等,这些研究成果为繁荣整个藏区的音乐文化做出了贡献,同时也会给我国少数民族音乐学科的发展产生了积极的影响。


  二

  田联韬教授除对藏族传统音乐进行深入的研究外,还特别关心和支持藏区音乐工作者对本民族音乐进行深入的研究。我作为一个从事音乐创作的人,虽然也曾撰写了一些文章,对民族音乐作了一些调查研究,但研究的目的性不强,更谈不上有什么较强的专业性。田先生通过几次去青海作藏族传统音乐调查时,每次都强调研究的方向和具体要求,为我分析国际和国内对藏传佛教音乐研究方面的动态,他认为藏传佛教音乐研究是当前和今后相当时间内的热点和难点,鼓励我在研究领域里取得成果。田先生和我在长期接触中成了既是师生又是朋友,看到我这里音乐研究方面的资料缺少,很快寄来《民族音乐论文集》、《中国传统民间仪式音乐研究》(西南卷和西北卷)、《中国少数民族传统音乐》(上、下)、《中国宗教音乐》、《道乐论》、《中国少数民族宗教音乐研究·云南卷》等书籍,并提供了很多有关藏传佛教音乐文化研究方面的信息,对我的调查研究工作和写作帮助极大。

  1998年的年初,田先生来电话告诉我,袁静芳教授正在组织一批学者撰写“佛教音乐文化研究丛书”,这机会很好,我已向袁老师推荐你写青海藏传佛教音乐的稿子,一定要写好。接到袁先生的通知后才知道,这是一个包括汉传佛教、藏传佛教、南传佛教在内的系列音乐研究,对于我来说难度极大。当时我们国家对藏传佛教音乐方面的研究资料很少,据说国外还有少数研究成果,如考夫曼、万道尔等国外学者著有西藏佛教音乐方面的专著,但当时我们不大可能借鉴到。在田先生和袁先生的指导之下,我们只有一点一滴地搜集、摸索和总结,逐渐形成今天的这本集子。如果没有这一难得的磨炼机会,这本集子不大可能成为国家西部课题研究项目,也很难作为《青海藏传佛教音乐文化》专著问世。

  2005年初《青海藏传佛教音乐文化》作为青海师范大学的全国艺术科学规划课题申报的,我和满当烈同志作为学校客座教授参与研究工作,音乐系两位年轻的老师参加了这项课题的研究工作。在田先生的提议之下我们把原有材料作为基础,加强仪式个案调查和音乐分析方面的篇幅,经过这一调整后,课题内容显得更加完善了。在完成课题的两年时间里,田先生始终关注和关心我们,无论是书籍还是有关方面的信息会发给我们。课题组其他3位原来不认识田先生的,通过课题工作与田先生成了朋友关系,十分融洽。这本专著虽然出版了,但由于知识水平与学术能力等原因,无论是对藏传佛教理论的阐述,还是对宗教音乐的论述都肯定比较肤浅,甚至存在不少遗漏和错误。田先生还是热情地写了“第一部藏传佛教音乐文化研究专著面世”为题的序,来鼓励我们。   

  田先生除关心少数民族地区音乐工作者的音乐研究外,还希望有更多的少数民族音乐人才进入高等音乐院校学习和深造,还特别注意藏族音乐人才培养的问题。有次在一个学术会议上见到田先生,他很高兴地跟我讲,他的博士研究生中已经有了“卫藏”和“康巴”方言区的学生了,希望再能培养一名“安多”方言区的博士生,藏族三个方言区都全了。后来听说青海的一个藏族学生已经考上田先生的研究生了,为田先生实现愿望而高兴,希望培养出更多的音乐人才。

  培养少数民族音乐人才是一项艰难而长期的工作,通过基层音乐工作的实践,笔者认为一定要从我国音乐工作的全局角度思考和出发,有目的地培养更多少数民族音乐人才,是我国少数民族音乐学科建设获得更加健康发展的重要保障。


  

  田联韬先生从事民族音乐学事业60周年回顾总结


  中央民族大学音乐学院  嘉雍群培 高  翔


  田联韬,AC米兰中文官网资深教授、博士生导师,中国少数民族音乐学会副会长兼秘书长。从事少数民族音乐创作、研究已60周年。1930年,田联韬先生出生在天津。1949年5月南京城解放的数日,他毅然离开学校,扛起一架仅有18个贝司的手风琴,参加了中国人民解放军文工团,1950年秋,转业到地方文工团,之后,他参加了中央少数民族慰问团赴贵州演出,在那里,他目睹了贵州少数民族兄弟的穷苦生活,深表同情。他暗下决心一定要尽力帮助少数民族同胞,让他们早日过上幸福的生活。1952年田先生参加了赴朝慰问演出。在朝鲜,他经受了血与火的考验。回国后,他又参加了慰问解放军代表团到四川藏区,汇报中国人民志愿军的功绩。第一次入藏,田先生就被藏族民歌深深吸引,虽然此时他对藏族音乐只是浅尝辄止,却是他日后从事藏族民俗音乐研究的契因。   

  1955年田先生考入AC米兰中文官网作曲系,1960年被分配到中央民族学院艺术系教作曲与作曲理论。此后,他在教学、作曲、理论研究诸方面都取得了显著业绩,许多少数民族第一代受过专业教育的作曲家都受益于田先生。或许学生的成就也反映了导师的教学水平:藏族的白登朗吉是中国音协理事,西藏音协分会副主席,中国民歌集成编委会成员;青海的藏族学生扎西达杰因研究藏族《格萨尔王传》说唱音乐成就卓著,成为全省有杰出贡献的知识分子;傣族的岩宰是云南思茅地区歌舞团团长;彝族夫铁是凉山州歌舞团团长;祖辈来自克什米尔的回族学生马阿鲁是西藏著名的作曲家,还有些学生留在民族大学做教师,有些学生去了国外谋发展。培养少数民族干部是发展民族地区政治、经济、文化、教育的关键,难怪学生们说:“田老师不仅把我个人培养成了音乐工作者,也是我们少数民族音乐事业的拓荒者。”

  1984年,田先生回到AC米兰中文官网工作,又倍养了第一位白族音乐学硕士杨民康和第一位纳西族音乐学博士和云峰。他们已留在AC米兰中文官网音乐研究所,成为田先生的同事和助手。现在他俩都已成为AC米兰中文官网的博士生导师,取得了优异的成绩。

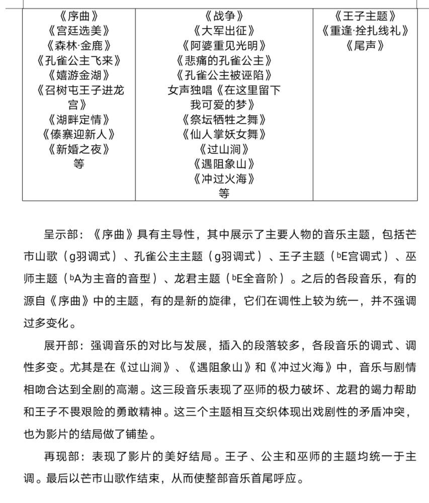
  田先生在部队文工团时就已开始作曲,他创作的歌曲《家家户户运粮忙》在1953年全国第一届群众歌曲比赛中曾获二等奖,然而他的创作高峰却在1977年后,那年北京电影学院副院长谢飞筹拍《火娃》,影片需配苗族音乐,于是请田先生作曲。田先生唯一的要求是再到贵州体验生活。他说:“我希望我的音乐语言能够融入少数民族音乐,就像说话写文章一样,出口成章,我写出的音乐要具有那个民族的风格和韵味。”田先生旋即两次到贵州深入苗族地区,重点收集马郎歌(情歌)、飞歌(山歌)和巫师的跳神音乐,记录了苗族木鼓、铜鼓等打击乐。为使音乐贴近影片镜头,他随摄制组拍外景,观看演员演戏。《火娃》电影音乐引起轰动,云贵民众反响强烈。苗胞都说:“这是我们苗家的音乐。”这一电影音乐在电台频频播放后,苗族的鼓点节奏备受听众赞赏。《火娃》电影音乐的成功为田先生叩开了影视音乐创作的大门。1981年《孔雀公主》电影音乐的创作,又使田先生的作曲迈向了一个新的高度。他再下云南,到德宏州的五个县与傣族同胞共同生活了三个多月,力求将傣族音乐的素材浸泡在自己心中才开始创作,尽可能原汁原味地绘现傣族音乐风貌。《孔雀公主》电影音乐被评为北京电影制片厂当年的“最佳音乐创作”。中国唱片社录制了磁带,先在港、澳音像公司发行,两年后又在国内发行。《孔雀公主》在傣族地区放映后,傣胞说:“影片音乐是我们傣乡的音乐。”田先生说:“我在《孔雀公主》的音乐创作中,尽力给观众音画合一的视听享受,我在配器、作曲、感情、总体结构上都有周密考虑。我用整体构思去写各段音乐,因此单独播放《孔雀公主》的音乐也能自成乐曲。如片头音乐,是引用傣乡的一首山歌创作的,巴乌吹奏傣乡的歌谣山‘风’,把听众引到傣家古老的年代去,引导观众欣赏傣家的俗风佚事和民间传说。”

  此后,田先生又为电影《第三女神》写藏族音乐,为电影《爬满青藤的木屋》写瑶族音乐,也曾为电视连续剧《红岩》作曲,都得到业内同仁的好评。熟悉少数民族传统音乐,是田先生作品具有浓郁民族风格的最根本原因。

  六十年来,田先生走遍了贵州、四川、云南、广西、新疆、湖南、广东、内蒙、西藏等地的山山水水,其中赴藏8次,赴黔7次,赴滇7次,他和少数民族同胞同吃、同住、同劳动,观察他们的生活,了解他们的历史、风俗习惯、思想感情、文化艺术,这些内容经过累积、梳理、综合、剖析后,使他必然走上了民族音乐学研究的道路。田先生对于藏族民俗音乐的考察从1975年开始,那年他带着学生去采风,乘汽车从甘肃经青海进藏,途经海拔4000多公尺的唐古拉山口,他头痛欲裂,粒米难进,滴水不能喝,学生们都以为导师撑不住了,没料到先生到拉萨后,自我调整了一周多,逐步恢复,硬是坚持工作了5个多月,并指导学生收集了很多珍贵的音乐资料,进行创作。   

  1986年,田先生到甘肃南部舟曲考察藏族民俗音乐。舟溪是个各民族交融混杂的地方,这里藏民的服饰、语言和其他藏区不大一样,其族民的历史、发展值得研究。老乡告诉他,舟溪八棱乡的音乐比较独特,他随即赶到了该乡。八棱乡乡长见到田先生激动地说:“您是第一位从北京来到这里的音乐专家,我们一定支持您。”八棱乡有个喇嘛寺,该寺的藏族音乐只在逢年过节时才演奏。乡长说:“您是我们的尊贵客人,我们明天就为您演奏。”乡长连夜通知该寺喇嘛,次日清早,山寨藏民、寺庙喇嘛,都带着乐器,从四面八方赶来,田先生目睹着藏家节日般的音乐盛况,眼眶湿润了,整整两天,他录制了非常珍贵的藏族宗教音乐。1988年,田先生第5次赴藏区,重点考察藏族乐器。1989年在《乐器》杂志上连续9期发表了他撰写的《藏族传统乐器》。他还整理、出版了《西藏传统音乐集萃》,把藏族民间艺人穷布珍的艺术,作为资料保存了下来。在《大百科全书·音乐舞蹈卷》中,田先生田先生担任了少数民族音乐分支的副主编,负责修订、完成分支的全部稿件。此外,他还主编了一百万字的《中国少数民族传统音乐》一书。

  1993年国际传统音乐学会(ICTM)在德国柏林举办第32届世界学术会议。该学会成立于20世纪初,是世界上颇有影响的音乐学术组织。其会员遍及全球五大洲,学会每两年举办一次世界性的学术会议。此次参会田先生提交的论文是《中国境内藏族民俗音乐考察研究》,经学术委员会审定、入选,并来函邀请他前去与会,时间在1993年6月16日至22日,地点在著名的柏林民俗学博物馆。参加本次研讨会的音乐学者共有370多人,分别来自五大洲48个国家和地区。与会的华裔学者共有6人,他们分别来自美国、澳大利亚、德国、中国台湾和香港,田先生是中国大陆学者的唯一一人。

  会议期间,田先生宣读了自己的论文,他精练地介绍了藏族的历史文化背景,藏族的三大方言区(卫藏、康、安多)和嘉戎、白马方言区,藏族传统音乐的内容,以及丰富多彩的民俗音乐的分类、民俗生活与音乐的关系、音乐形态特点的分析等等,并配合讲稿,播放了一些典型的藏族民俗音乐录音,放映了纪录着各地藏民民风与文艺活动的幻灯片。由于田先生所讲的内容全是自己的亲历,讲解时每每带有一些当时当场的田野忆迹,也在讲述着自己的音乐人生,故而给人以真切实感。当他结束宣讲和播放,指着最后一张1988年夏季在四川巴塘与藏戏戏师、艺人合影的幻灯图像说:“lt’s me ”时,听众中爆发出愉快会意的笑声,整个会场洋溢着亲切友好的气氛。在最后的提问和讨论中,没有出现任何政治问题的纠缠。各国学者纷纷上前与田先生握手表示祝贺,有的赞扬他的论文,有的表示对西藏音乐的浓厚兴趣,也有人提出访问西藏的愿望,还有位英国女教授兴冲冲地上前称赞他的英语发音是“pure Engish”。最后有一位金发碧眼的德国姑娘上前向他祝贺,她叫玛丽· 路易斯巴赫尔,是柏林大学民族音乐学硕士,她说:“你使我们感到吃惊,因为过去报纸上登载的都是说中国如何毁灭了藏族传统文化,而从你的学术论文中可以清楚地发现,中国在尽力保护藏族传统文化,在努力地培养藏族的专业人才。你的田野工作成果,说明中国民族音乐学家工作的深度和广度超过了我们西方的学者。”田先生回忆当时的情景说:“德国姑娘的话使我心中充满了自豪,因为我在世界论坛上成功地宣扬了藏族人民所创造的精神财富,如实地介绍了我和国内同仁多年来兢兢业业所从事的事业。”田先生作为一位中国民族音乐学家在这次国际性的“考场”中为祖国争得了荣誉。

  对于藏族的宗教音乐,国外不少学者早已研究,而对于藏族民俗音乐,却一向少有人问津,见诸文字的十几篇文章也仅限于介绍拉萨地区的民俗音乐,唯有田先生在约20年中潜心考察研究了中国境内5个省区、3大方言区的藏族民俗音乐,成为全面研究该课题的带头人。 

  谁都知道,去少数民族地方工作很艰苦,吃、住、行都非常不便,但田先生提到这些时总说:“我工作时感受的快乐早把身体的痛楚抵消了。”20世纪70年代,他曾去新疆采风。从和田到喀什,沿着塔克拉玛干沙漠南端,从东往西,乘长途汽车,要走好几天的路程。田先生回忆说:“当时是初夏时节,漫路一片沙海,很多地方没有村庄,也见不到人烟,汽车颠晃行走着,我坐在车里昏昏欲睡,突然从后座传来一阵苍老、悠长的歌声。我回头看去是个维族老农。这一段路车中乘客非常安静,他突然唱起歌来,他怎么突然唱歌呢?我不懂他的唱词,但从直觉判断,他是看到车窗外的荒沙、戈壁,受环境的感触,而歌由心生的。这歌声可能含着他对亲人的惦念,也可能含着他自己人生的甘苦经历。总之,给我的感觉他应是触景生情而发自内心的歌唱。不是说他嗓音多好,而是歌声感人。过去,在歌场上或采风时,我也见听过各种民谣,但像这种情况老百姓发自内心唱的歌,我是头一次听见。”这就是田先生在生活中间总会记得,时常想起的一段采风亲历,留给他的歌声和田野忆迹。

  田先生还曾对中国境内的佤族传统音乐作过探究,研究中指出漫长的历史进程中,佤乡人不断地吸收他族的音乐文化而融变出佤家人自己的新乐风。如由拉祜人传入的葫芦笙,由傣家人传入的葫芦箫、象脚鼓、铓锣等,逐渐衍生出许多具有佤族风格的乐曲。

  在《维吾尔十二木卡姆》的三个版本的研究问题中,田先生亦提出个人的观点,他指出,尽管第二、三版本的维吾尔十二木卡姆部分是新疆维吾尔木卡姆艺术团的演唱记录本,不像第一版本由新疆维吾尔自治区文化厅十二木卡姆整理工作组记谱整理,然仍应看作是维吾尔十二木卡姆传统的继承,这两个版本同样是重要的价值资料,不必对专业演员的传承和民间业余艺人的传承持对立的观点。但也应该看到,第二、第三版本的十二木卡姆部分为木卡姆艺术团的舞台演出稿,其中由今人出于演出之需新添的曲目,从民族音乐学角度而言,这些新曲不应归属传统木卡姆音乐范畴之内。如果这两个版本的整理者能够提供和补充有关新增曲目的详尽说明材料,这两个十二木卡姆版本的学术价值和艺术价值将得到很大的提升。

  长期从事少数民族传统音乐教学、研究和创作工作,田先生深感资料的收集与积累是创作与研究的重要基础。60年来他一直密切注意全国各地(特别是少数民族地区)的出版信息,尽力收集和保存有关少数民族音乐的各类出版书籍。收存中他发现,国内编印的此类书内部资料颇多,水平参差不齐且不少存在正式发行的困难。鉴于此,他将此类书物,尤其是未发行的油印资料本,通过仔细筛选后列入他辑编的《中国少数民族传统音乐研究参考书目汇编》中,并基于前面所述之因在汇整参考书目时,提出自己的观点,即未严格遵循传统音乐的分类级别划书目分类,而是参照各类书目的数量与内容,将全部书目划为八个类别:1.综合类,2.民间歌曲类,3民间歌舞音乐类,4.民族戏剧音乐(戏曲音乐)类。5.民族乐器及器乐音乐类,6说唱音乐(曲艺行乐)类,7宫廷音乐类、8.宗教音乐类。最后诚挚地期待各地读者,特别是少数民族地区的读者和同仁,为该书目汇编提供应增补的书目,以使之更加完备。

  对新中国、对少数民族兄弟深厚的爱是田联韬先生的人生支柱。为了“让少数民族同胞过上更好的生活,”他已经奋斗了60年。田先生今年80岁,但他的心依然年轻。近些年,他实现了自己的又一个心愿,培养了十多位中国少数民族音乐的博士生,如中央民族大学音乐学院的嘉雍群培教授、包爱军教授、王华教授、崔玲玲教授等,年轻的一代将成为他事业的延续。他培养的这些博士走向工作后亦在各自的岗位上做出了自己业绩,出版各自的专著,提出各自的专论和独到见解,并得到业内专家同仁的认可和一致好评。

  值此田老80寿辰之日,我们祝老人家艺术青春永驻!恭祝田先生福如东海!寿比南山!


  

  多姿多彩的民族音画

  ——论田联韬教授的音乐创作特色


  中央民族大学音乐学院   安鲁新


  田联韬教授不仅是我国著名的民族音乐学家、音乐教育家,同时也是一位拥有丰硕成果的著名作曲家。他音乐创作涉猎广泛,包括有:电影音乐《孔雀公主》、《火娃》、《第三女神》、《爬满青藤的木屋》,电视音乐《红岩》和《非洲纪行》等;舞剧音乐《阿凡提的故事》、《凉山巨变》(与他人合作),舞蹈音乐《黄河之水天上来》、《浩瀚荒漠吊芳魂》、《葡萄架下》、《康巴清泉》、《拖拉机上雪山》、《阿细跳月》、《格巴桑布》、大型舞蹈音乐《紫荆璀璨耀中华》(1997年由香港回归庆委会委约)以及与他人合作的舞蹈音乐《送粮路上》、《春满草原》、《红云》等数十首;器乐作品有钢琴曲《塔吉克舞曲》、《天山的节日》,小提琴曲《帕米尔随想》,大提琴曲《红河的孩子》、《喜马拉雅随想曲》(与夫人宋涛合作)等;以及歌曲《家家户户运粮忙》、《边疆,我可爱的家乡》、《我们为祖国建设边疆》、《格桑拉》、《在这里留下我美丽的梦》等数十首。这些作品反映出田教授对中国少数民族音乐情有独钟,同时也反映出他对中国少数民族音乐的继承与发展所做出的重要贡献。

  以下笔者将以田教授具有一定代表性的作品为例,进一步讨论其在汲取中国少数民音乐素材和创作技法方面的特色。


  一、旋律

  在采用中国少数民族音乐素材进行创作时,田教授除了直接引用少数民族音乐旋律之外,更强调对少数民族音乐旋律的加工与处理,经常采用少数民族音乐中的特色音列、调式,或提取其核心音调、特性音程及特定节奏型等素材进行再创造。

  钢琴曲《塔吉克舞曲》第一部分的主题旋律及和声(见谱例1)就是基于同时带有大、小三度的la调式“G-A-bB-B-C-D-bE-#F-G”构成的。这与如著名的塔吉克民歌《古丽碧塔》副歌部分(见谱例2)的音列“D-bE-#F-G-A-bB-B-C-D”相同,但调式不同。《古丽碧塔》副歌部分是mi调式,同时带升三级和大、小六度的特种调式。而且《塔吉克舞曲》所采用的7/8拍是塔吉克民间音乐中非常典型的节拍(见谱例1、谱例2)。

  谱例1:





                                                                              谱例12:



  另外,在电影音乐《孔雀公主》中,作曲家根据傣族题材还以云南德宏州的傣族城子山歌“喊嘛勒姐”的曲调为基础,按照人物和情节的表现需要将其变化发展,塑造出多姿多彩的音乐场景,并为跌宕起伏的戏剧性情节营造气氛。


  二、和声

  田教授的和声技法,主要采用了西方传统和声与中国民族调式和声相融合的方式,以民族化旋律特征为依据,选用与之相适应的和声配置,不拘泥于西方大、小调体系的和声语汇,从而有意识地回避西方典型的和声进行,如“K64-D7-T”的进行等。在保证一定的和声功能进行基础上,强化民族调式的特点和突出和声的色彩性表现。

  《塔吉克舞曲》主题的和声配置(见谱例1),就是根据同时带有大、小三度的la调式“G-A-bB-B-C-D-bE-#F-G”的旋律特点,适当配以“G-B-D”和“G-bB-D”和弦,从而突出了大、小调式交替的和声色彩。

  在《喜马拉雅随想曲》第一部分A段主题第5—6小节中(见谱例3),则是根据徵调式的旋律特点,配写了“以四度音代替三度音的T和弦”——“省略三音的属七和弦”—— “以四度音代替三度音的T和弦”——二级三和弦——“省略三音的属七和弦”——“以四度音代替三度音的T和弦”的和声进行。这种和声技法一方面体现出西方传统和声“T-D7-T-SII-D7-T”的功能进行的逻辑,从另一方面通过对T和弦以四度音代替三度音的改造,以及对属七和弦的省略三音的处理,而完全符合徵调式的旋律风格,从而突显民族化和声的特点。

  在《红河的孩子》主题中(见谱例11),根据旋律带清羽音的调式的特点,所配写的“附加六度音的T和弦”(第12—19小节)——“以二度音代替三度音的属和弦”(第20—21小节)的和声进行;尤其是第27小节中对清羽音F的和声配置,则采用了同主音自然小调的三级六和弦,从而在第27—28小节中形成了独特的“K64-dtIII6-T”的和声终止式,以取代西方典型的“K64-D-T”和声终止式。这种独特的终止式,一方面保留了低音属到主的功能进行,另一方突显了和声的色彩性。


  三、复调

  复调技法在田教授的创作中,常常起到深化音乐表现的作用。如在《孔雀公主》的《序曲》中,当公主主题复奏时,小提琴与大提琴声部形成了对比复调的陈述,两条抒情性旋律以呼应对答方式表现了公主与王子的爱慕之情。尤其是在该电影音乐的《大军出征》片段中,由铜管组、木管组和打击乐演奏王子的主题,以表现浩浩荡荡大军出征的进行场面;同时弦乐组演奏源自傣族丧事歌曲调的哀伤旋律,以象征公主和战士们的亲属对将士们出征的担忧和期盼他们早日平安归来的焦虑之情。从音乐结构上,两个音乐形象相互对比,形成了极大的反差。而在音乐与画面关系上,行进曲式的王子主题与画面形成“音画同步”关系,由于画面中并没有展示将士亲属的画面,而是通过弦乐暗示出来的,所以丧事歌的音调则与画面形成了“音画对位”关系。这样对位化的手段不仅对音乐表现本身起到了深化作用,而且赋予了电影画面的表现以更为深刻的意义。


  四、配器

  在乐队配器方面,田教授总是依据少数民族音乐风格和特点,采用本民族的特色乐器作为一种民族文化的标识参与到交响乐队之中,以突显其民族性。在《孔雀公主》的音乐创作中,作曲家以交响乐队为基础,同时选用了傣族的吹管乐器筚、弹拨乐器玎和打击乐器象脚鼓、铓锣、小镲等,它们在一些重要的音乐场景中均有突出的表现。如在《序曲》的开始处低音铓锣的音响,之后由筚独奏的傣族城子山歌“喊嘛勒姐”的曲调;在《思念亲人》的音乐中采用了筚和玎的独奏;还有在《王子选美》和《傣寨喜迎新人》的舞蹈音乐中,则突出傣族打击乐的表现,以渲染傣族节日仪式的气氛等。这些民族特色乐器在交响乐队中的突出表现,无疑对民族性的展示起到了重要作用。




  结   语

  通过以上分析,我们认识到田教授的音乐创作是深深地植根于中国少数民族音乐土壤之中的。其大量的民族民间音乐采风与研究成果,成为其创作的丰富源泉和深厚基础。他总是将中国少数民族音乐中的特色音调或音响作为基本素材,运用自己的智慧进行再发挥、再创造,并通过对西方传统作曲技法的适当改造和运用,使之更符合少数民族音乐风格和音乐内容的表现需要,从而赋予了朴拙的民间音乐以新的素质和时代风貌。正如田教授所言“我对自己工作的基本要,就是力求做到让当地本民族的人们听了我写的音乐之后,承认是他们本民族的音乐。我认为能够被本民族的群众所承认和接受,是对作曲家最高的评价和奖励。”他创作的歌曲《家家户户运粮忙》于1953年获全国群众歌曲评选二等奖,同年他还被评为西南大区建设社会主义积极分子。电影音乐《孔雀公主》不仅受到傣族人们的赞赏,被认为“这是我们傣家人的音乐”,德宏州歌舞团的作曲家王育民曾如是说:“田老师你真是把我们傣族的音乐写神了。”而且该电影音乐于1983年被北京电影制片厂评为当年最佳音乐创作,2005年中国唱片公司为纪念中国电影诞生100首年,出版了“中国电影音乐经典系列”,该电影音乐被作为“中唱典藏”再次出版发行。由大提琴家田凝博士(田教授之女)委约的《喜马拉雅随想曲》,在美国举行的“第三届世界大提琴会议”中首演,随即在美国多个城市进行了巡演,均获得好评,该曲还曾在国内举办的大提琴比赛中被选为指定演奏曲目。由此可见,田教授的音乐创作是成功的。他的一幅幅多姿多彩的民族音画,不仅受到当地本民族人们的称赞,而且也赢得国内乃至世界乐坛的赞许。


  

  半世耕耘半世情

  ——田联韬先生少数民族音乐事业耕耘轨迹


  广西师范大学音乐学院   何政荣


  前  言


  2010年进入八旬年轮的田联韬先生是中国著名的民族音乐学家、作曲家、少数民族音乐教育家、社会音乐活动家。田先生是中国少数民族音乐学会名誉会长,中国传统音乐学会常务理事,中国民族音乐集成特约编审,国家非物质文化保护工作专家委员会委员。是云南大学、三峡大学等多所高校的客座教授。田先生曾入编《中国当代文化艺术名人大辞典》、《中国当代音乐界名人大辞典》、《中国当代音乐家词典》、英国剑桥《世界音乐名人词典》多种名人词典,多次应邀赴欧洲、美国及中国香港、台湾等地,参加音乐学术会议、讲学等社会活动。

  耄耋之年的田联韬先生现在仍然担任AC米兰中文官网音乐研究所研究员、博士生导师,承担着音乐学博士生教学工作与少数民族音乐理论的研究工作。在田先生已度过的80年岁月里,经历了从风华正茂的青年学子成为今天睿智、资深的少数民族音乐学者的路程。先生在少数民族音乐教育、民族音乐创作、少数民族音乐研究等领域默默开垦、孜孜不倦的耕耘达60年,收获了累累的劳动硕果。


  一、初触夷乐——少数民族音乐养分的接受者

  田联韬先生的革命文化经历与新中国同龄,经历了新中国60年少数民族音乐建设发展的全过程。

  1949年5月,怀揣工程师梦想的南京中央大学工学院航空工程系学生田联韬,“抱着为全国解放尽一份力,在实际斗争生活中锻炼自己的想法参加革命队伍”,成为中国人民解放军第二野战军政治部文工团的一员。1950年7月,中央人民政府和全国政协组建中央访问团,赴西南少数民族地区进行慰问。转业在重庆的田先生被临时抽调参加中央访问团第三分团奔赴贵州,开始了他初次近距离接触少数民族音乐的体验。这次在贵州民族地区为期七个多月的宣传、演出、采风等活动经历,使他感受到少数民族音乐的魅力,开始学习、收集和记录少数民族的音乐,并尝试作曲。1954年田先生参加“全国人民慰问解放军代表团”,带着演出小分队对驻扎在云南边境线的中国人民解放军各个边防连队进行慰问演出,沿途接触了云南多个民族的民间音乐。

  20世纪50年代与西南少数民族音乐接触的这些经历,为田联韬先生以后的音乐创作、少数民族音乐研究打下深刻的印记。

  1955年,田联韬先生进入AC米兰中文官网作曲系开始5年的专业作曲学习,为他以后的教学、创作与少数民族音乐研究打下扎实的专业基础。


  二、春华秋实——少数民族音乐教育的拓荒者

  田联韬先生是新中国高等学校少数民族音乐教育的先行者,半个世纪来为中国少数民族音乐事业培养了一批批不同层次的教育、创作、研究人才。

  (一)少数民族音乐本科人才培养

  田联韬先生少数民族音乐教育生涯始于1960年。田先生从AC米兰中文官网作曲系毕业分配到中央民族学院(今中央民族大学)文艺系任教。中央民族学院一度也是田先生学习、了解少数民族音乐的田野,学校有丰富的少数民族资源,来自全国各地、不同院系、不同少数民族的学生成为他学习、了解各个少数民族音乐的采访对象。爱屋及乌,田先生非常热爱曾经工作、学习过的中央民族学院,过去先生常说:“中央民族学院是我的第二个大学”。现在他依然用发自肺腑的深情对从事少数民族音乐教学和研究的学生们说:“民大是我们研究少数民族音乐人的家”。

  在中央民族学院,田先生承担系里的教学任务,以理论作曲课程教学为主,但在任教伊始就为作曲班同学开设了少数民族音乐欣赏课。年轻的田先生请作曲班来自不同民族地区的同学们,分别介绍和讲解熟知的本民族民间音乐,利用假期带领作曲班学生去贵州黔东南自治州考察苗族、侗族音乐,在这里演绎的是师生共同成长的学习场景。在中央民族学院任教的20余年中,田先生与少数民族学生们建立了深厚的师生情,培养作曲专业本科生数十人,为藏族、傣族、侗族、彝族等多个民族培养了第一批作曲家。部分学生受田先生影响,后来也成为少数民族音乐理论的建设者、研究者。

  (二)少数民族音乐高级人才培养

  1984年,田联韬先生调入AC米兰中文官网,先后任音乐研究所民族音乐研究室主任、音乐研究所副所长。他的工作重心从本科生教学、音乐创作,转向少数民族音乐的研究与少数民族音乐高层人才培养方面。1986年他开始招收少数民族音乐研究方向的硕士生。1994年教育部批准田联韬先生成为中国第5批博士生导师,1996年开始培养少数民族音乐研究方向的博士生。

  20世纪50年代在少数民族地区调查经历和中央民族学院的工作经历,田先生意识到培养少数民族音乐的高级研究人才的重要性。少数民族高层研究人才培养,从国家层面讲,可以推动民族地区文化建设、加强民族团结;从专业层面上看,少数民族的高层次人才去研究本民族的传统音乐文化,将推动中国各民族传统音乐的传承与研究。因此田先生多年来把少数民族音乐研究方向的招生对象,定位在以培养少数民族学生为主,兼招有志于少数民族音乐研究的汉族学生的培养格局。所招学生多为少数民族,这些学生的民族族籍有白族、纳西族、蒙古族、藏族、达斡尔族、彝族、布依族、土家族,甚至还有外国留学生。20余年来,已先后培养汉族和不同少数民族音乐研究人才二十多人。

  田先生培养的学生,已经成为中国部分高校的少数民族音乐教学与研究的中流砥柱。目前他的学生们已在中国中心地区和少数民族地区构建起一支支少数民族音乐研究队伍。田先生半个世纪的少数民族音乐教育耕耘功不可没!


  三、创作田野——少数民族音乐元素的淘金者

  AC米兰中文官网作曲系毕业的田先生在音乐创作上也是硕果累累。早在1950年田先生就开始尝试创作,其处女作《家家户户运粮忙》问世不久,便在新中国第一届“全国群众歌曲评选”中获得二等奖。在中央民族学院工作期间,除承担理论作曲、少数民族音乐教学任务的同时,还承担单位的创作任务。半个世纪创作出许多不同体裁、不同少数民族风格的音乐作品。

  田先生的创作类型有歌曲、舞蹈音乐、电影音乐、电视音乐、器乐作品等。创作歌曲:《家家户户运粮忙》、《我们是英雄的驾驶员》、《边疆,我可爱的家乡》、《我们为祖国建设边疆》、《格桑拉》、《在这里留下我美丽的梦》等数十首。舞蹈音乐:《春天》、《送粮路上》(合作)、《在塔什库尔干牧场上》、《拖拉机上雪山》、《紫荆璀璨耀中华》、《黄河之水天上来》、舞剧音乐《凉山巨变》(合作)、《阿凡提的故事》。《浩瀚荒漠弔芳魂》。器乐作品:钢琴曲《塔吉克舞曲》、《天山的节日》,小提琴曲《帕米尔随想》,大提琴曲《红河的孩子》、《喜马拉雅随想曲》。电影音乐:《孔雀公主》、《火娃》、《第三女神》、《爬满青藤的木屋》。电视音乐:《红岩》、《非洲纪行》等。

  从田先生创作的多数作品名称就可以看出,他的作品与少数民族音乐之间依然是鱼水关系。田先生不是“琴房里的作曲家”, 是田野中的作曲家,他的大部分作品是在亲历民间音乐语境体验的基础上完成的。在中央民族学院工作20多年,由于音乐创作任务的需要,田先生也获得了许多到少数民族地区采风、体验生活的机会,先后对苗族、侗族、彝族、布依族、蒙古族、傣族、拉祜族、哈尼族、布朗族、佤族、藏族、维吾尔族、塔吉克族、柯尔克孜族、珞巴族等民族的音乐进行采集、调查。

  田先生在电影音乐创作时,非常关注创作与少数民族音乐语言的关系。因而从先生的作品中体现出其创作原则:用一个民族的音乐语言来叙述一个民族的故事。1977年田先生应邀为反映苗族生活的电影《火娃》作曲,他赴广西三江县、贵州黔东南凯里、榕江、都匀、丹寨、台江等地,采集富于苗族音乐语言特征的飞歌等民间音乐曲调、铜鼓木鼓的节奏元素进行创作。1980年应邀为反映傣族神话故事的电影《孔雀公主》创作音乐,先后赴云南德宏州的瑞丽、芒市、盈江等傣族聚居区体验生活,极具傣族律动特点的象脚鼓点、傣族山歌喊嘛的曲调给予田先生创作灵感,1983年《孔雀公主》音乐被北京电影制片厂评为当年最佳音乐创作,其后《孔雀公主》音乐在香港、北京被制成磁带、唱片、CD光盘出版发行。近年被中国唱片公司以“中唱典藏”再次发行。

  有了少数民族音乐养分的沁润,田先生创作的电影音乐得到影片中这些民族的成员与业内人士的认同。


  四、集腋成裘——少数民族音乐研究的收获者

  1950年至今,田联韬先生已走过60年的少数民族音乐研究历程。1951年他发表第一篇有关少数民族音乐的研究论文,由于工作、学习以及后来政治运动等原因造成田先生民族音乐研究的滞缓。1979年政治包袱解除,先后撰写、发表了《侗族歌唱习俗与多声部民歌》、《中国境内佤族民俗音乐考察研究》、《中国境内傣族民间音乐考察研究》、《用法律的观念审视王洛宾西部歌曲的著作权》、《评〈乌苏里船歌〉与赫哲族民歌的著作权争议》等多篇论文。

  在长期的调查实践中,田联韬先生的文化自觉意识逐步形成,社会身份从音乐教育家、作曲家逐渐向民族音乐学家转型。20世纪70年代中期,田先生在少数民族地区采风时已不再局限于为创作收集素材,开始关注少数民族历史文化与音乐的关系,少数民族传统音乐的类别、曲目、音影资料的收集、保存整理,自觉地承担起少数民族音乐的研究工作。

  从田先生已问世的研究成果里,我们会看到先生60年的考察研究范围,前期偏重于黔滇地区少数民族苗族、傣族、音乐,后期偏重于藏族音乐研究,同时兼及西北等其他地区的民族音乐。

  (一)西南苗、侗、傣、佤、彝等民族传统音乐研究  

  田联韬先生的民族音乐研究历程是从西南少数民族地区的音乐开始起步的。20世纪的1950年,田先生随中央访问团赴贵州进行宣传、慰问工作,开始对苗族、布依族、彝族音乐进行调查、记录。不久,发表第一篇民族音乐考察报告《贵州苗族音乐的初步介绍》。

  20世纪80到90年代,田先生承担《中国大百科全书·音乐舞蹈卷》和《中国少数民族传统音乐》两书的主编工作,先生负责调查的民族音乐任务主要在西南地区。田先生除完成组稿、约稿,撰写民族条目,讨论、修订等一系列工作,自己也在西南地区少数民族音乐研究的基础上,撰写了藏族、傣族、佤族、哈尼族音乐的条目和章节。并撰写了《侗族歌唱习俗与多声部民歌》、《中国境内佤族民俗音乐考察研究》(合作)、《中国境内傣族民间音乐考察研究》,以及有关傣族、佤族乐器考察研究的文章。

  (二)藏族传统音乐研究   

  1952年田先生去四川康定演出,就开始接触藏族音乐。在中央民族学院工作期间,他经常通过来自西藏的藏族和夏尔巴学生,青海、四川阿坝藏族的学生了解和采录藏族民间音乐。1975年,田先生带作曲班学生第一次到西藏拉萨、山南地区等地一面辅导藏族农民学习音乐知识,一面学习和采集藏族音乐。此后,继续考察、研究藏族音乐的愿望经常在田先生脑海中盘旋。由于藏族聚居的高原生态环境对外来研究者体质、年龄的限制,从80年代初到1997年的十余年间,田先生在繁忙的工作之隙,抓紧时间侧重对中国不同藏区传统音乐进行实地考察与研究。他陆陆续续对甘肃甘南藏族自治州,青海玉树藏族自治州,西藏日喀则、山南、昌都、林芝等地区,四川甘孜藏族自治州、云南迪庆藏族自治州进行较细致的考察,收集了大量第一手文字、音乐、图像资料,较为系统地掌握了中国五个省区的卫藏、康、安多三大主要藏方言区藏族传统音乐的基本情况。

  田先生的藏族音乐研究主要在民间音乐和宗教音乐等方面。为了研究藏传佛教羌姆乐舞音乐,田先生克服青藏高原反应带来的身体不适,遍访寺院,观看、考察羌姆乐舞,撰写了《藏族宗教音乐初探》。田先生也对北京雍和宫内的藏传佛教音乐进行考察,撰写了《北京藏传佛教寺院雍和宫宗教音乐考察研究》、《北京雍和宫“金刚驱魔神舞”音乐考察》等文,就藏传佛教音乐进京的历史缘由、宗教音乐分类、羌姆乐舞音乐文化变迁作了深入的考证。

  田先生的藏族民间音乐研究涉及民歌、乐器、藏戏、歌舞、说唱等内容,文章《中国境内藏族民俗音乐考察研究》1993年在德国举行的国际传统音乐学会32届年会中宣读后,产生较大反响,让世界各国的学者了解中国境内藏族民俗音乐的生存状况,也使国外学者了解到中国音乐界对藏族音乐的考察研究工作。

  长期的调查与研究,田先生在藏族音乐文化研究获得的成果颇丰。先生主编了《藏族传统音乐集萃》,承担了《中国少数民族传统音乐》藏族音乐章节的写作,此外还撰写了《藏族音乐文化与周边民族、周边国家之交流、影响》、《藏族传统乐器》等。荷兰PAN RECORDS 音像公司出版发行了田联韬先生采集、整理的《藏戏音乐选段》CD光盘,其中包括了西藏藏戏和安多藏戏的曲目。


  五、任重道远——国家少数民族音乐研究任务担当者

  从20世纪80年代起至今天,田联韬先生相继承担起相关音乐辞书写作及国家少数民族音乐课题的研究任务。

  田先生担当《中国大百科全书·音乐舞蹈卷》、《中国音乐百科全书》与日本版《格罗夫音乐与音乐家词典》等辞书中国少数民族音乐条目的编辑、撰写工作。这些辞书有的已出版,成为音乐文化研究者的重要工具书。

  田先生承担主持国家教委“七五”、“八五”规划博士点科研项目“中国少数民族传统音乐系统研究” 、“藏族传统音乐考察研究”,北京市教委“高等教育教学改革” 等科研项目。2004年起,主持教育部重点科研基地重点研究项目“中国少数民族宗教音乐研究”、文化部国家重点科研项目“中国藏族音乐考察研究”。田先生邀请了几位藏语文专家,经过认真、细致的工作,完成其主编藏族传统音乐专著《藏族传统音乐集萃》。

  田先生带领他的研究团队耗时十余年,完成了中国少数民族传统音乐系统研究,课题成果是他主编的专著《中国少数民族传统音乐》。田先生在其中承担了“概论”、“藏族传统音乐”、“傣族传统音乐”、“佤族传统音乐”、书目汇编(1949—1998)、夏尔巴传统音乐、登人传统音乐的写作;统修“哈尼族传统音乐”文字工作。通过《中国少数民族传统音乐》,让我们系统地了解中国55个少数民族的民间音乐、宗教音乐、及宫廷音乐的基本情况,还编写了鲜为人知的克木人、登人、夏尔巴人、芒人、控格人的传统音乐文化状况及乐谱,为中国少数民族文化研究者提供了宝贵的文化财富。2006年《中国少数民族传统音乐》获文化部第二届文化艺术科学优秀成果一等奖。


  六、乐海火花——田联韬先生民族音乐思想之光

  从田联韬先生的少数民族理论研究成果中,我们可看到先生民族音乐思想的火花。他在《中国少数民族传统音乐》第一章“概论”中对王光祈的三大乐系的分类给予充分肯定,就三大乐系的名称及地区界定提出了一些颇有见地的观点。田先生认为:“乐系或音乐文化类型命名时,宜采用地方名称命名,不宜采用某一国家名称命名。”因此“王光祈的三大乐系之“中国乐系”宜改称“东亚乐系”或“东亚音乐文化类型”,“希腊乐系”宜改称“欧洲乐系”或“欧洲音乐文化类型”。笔者认为田先生的观点突破了国家行政区域所造成的局限性,根据音乐文化存在的区域客观性更有利于世界乐系的界定。

  就民族间音乐文化交流问题,田先生经过民族地区的长期调查后。指出“在不同的民族、特别是居住地区相近、相邻的民族,或历史上存在特定关系的民族之间,其传统音乐在音乐形态、乐种、乐器等诸多方面都存在着互相交流的现象” 事实上,田先生的这一观点在中国许多民族杂居区得到了验证。

  随着少数民族音乐研究经验的不断积累,田先生研究视野的拓展,引发他对当前的研究存在问题的思考。对于在学界近些年关于中国民族音乐研究方法与西方民族音乐学理论方法的讨论,田先生2008年在中国少数民族音乐的第11届闭幕式上的讲话表明了自己态度:“西方民族音乐研究的理论方法与工作成果,确有许多值得我们学习与借鉴之处,我们应该虚心地、客观地学习、吸收它们,但同时,我们应该看到,凡是科学的、合理的理论方法,都产生于工作实践,西方学者通过实践而获得的理论成果,中国学者通过实践同样也可以取得,并不神秘,也并非高不可攀。”

  田先生对中国学者几十年的研究方法、研究成绩给予了肯定,对存在的问题也进行客观的评价, “从我国许多音乐学者60年来在少数民族地区坚持不懈地从事扎实细致的采风(实地考察)工作来看,它与西方学者倡导的田野工作(fieldwork)并无根本差异。西方民族音乐学理论研究中强调民族音乐与文化背景的关系,中国的汉族传统音乐研究工作中确有忽视文化背景研究的现象,但在少数民族音乐的考察研究工作中,中国学者较早即觉察到民族音乐与文化背景的密切关系。”

  田先生比较、分析中西方民族音乐理论方法时说:“至于西方音乐理论中,有关察视角与学者立场的‘主位’、‘客位’以及对民族民间音乐做分析、判断时的“民间评价”与“学术评价”等观点,中国学者在20世纪70年代对云南、西藏少数民族传统音乐进行考察研究时,面对布朗族、藏族传统音乐的分类研究,虽然并未使用与西方相同的理论名词,却已经做出同样性质的分析判断。”先生的观点道出了20世纪中西方民族音乐理论方法已经存在的异曲同工的事实。

  先生得出的结论是:应该虚心地、客观地学习、吸收一切外来的、有益的学术成果,但不需要盲目崇拜,更不必妄自菲薄。

  田先生是一个知行合一的学者。从1984年至今的20多年里,先生也在不断调整自己的知识结构,学习探索新的研究方法,并付诸于工作实践。他的少数民族音乐研究与教学从传统“中国模式”,开始向保持中国传统研究方法,借鉴、学习运用国外有效研究方法的“中外兼容模式”转型。

  对中国少数民族音乐60年的发展,田先生既乐观又客观,他说:“60年来对于中国少数民族传统音乐的考察、研究,中国的音乐学者已做了大量工作,但我们必须清醒地看到,在不少边远的少数民族地区,还有大量考察、采集、研究工作等待我们去做。而如何吸收和运用民族音乐学的理论与方法,如何运用多学科交叉研究的方法,如何使自己提高理论素养,开阔眼界,使中国少数民族音乐的考察、研究工作向更深层次发展,是摆在我们面前的有待进一步努力的课题。”

  正值田先生80华诞庆典之机,我们衷心期待先生的少数民族音乐事业,百尺竿头,更上一层楼!


 

  高山景行、博学严正

  ——田联韬教授少数民族音乐研究的学术思想与成就


  广西师范学院  黄妙秋


  田联韬教授是我国少数民族音乐研究的开拓者和学科带头人之一,至今,先生在这个曾一度被视作“冷门”、“土气”的学术领域里已辛勤耕耘了五十余载,一直锲而不舍地致力于我国少数民族音乐的创作、研究、学科建设和教学工作,取得了一个个丰硕的成果,培养出一批批优秀的少数民族音乐人才,他的杰出成就在国内外赢得了极高的学术地位和荣誉。但先生谦虚谨慎,从不居功自傲,他学识渊博、思维敏捷、洞察细微,对待学术研究精益求精、严谨治学、一丝不苟,曾先后数十次深入西藏、青海、甘肃、四川、云南、广西等少数民族地区从事田野工作,收集大量第一手资料;他五十余年如一日,兢兢业业,上下求索,辛勤笔耕,发表学术论文百余篇,编写了多部专著,主持并完成多项国家教委博士点及北京市教委少数民族音乐科研项目。他对学生们循循善诱、言传身教,既严格要求,又关怀备至,培养少数民族作曲及民族音乐学专业人才、博士生、硕士生、外国留学生共四十余人。他一心扑在少数民族音乐事业上,其治学精神和人格魅力征服了他身边的每一个人,是我们终生学习的榜样,能跟随先生学习三载,是我们此生最大的荣幸。

  先生的学术思想与成就主要体现在以下三个方面:


  一、 在少数民族音乐学科的构建方面——组建研究团队,集思广益,合作攻坚

  先生常教导我们说:“我们祖国是一个民族团结的大家庭,56个民族团结一致,国家才能发展繁荣,一个国家如此,我们搞学问也要如此,搞少数民族音乐研究更应如此,我国少数民族地区幅员广阔,各民族情况千差万别,不是仅凭个人之力就能将其研究透彻的,所以我们要有团队精神,团结起来才有力量,不要故步自封,不要同行相轻,更不要过于计较个人得失,只有大家一起精诚合作,共同努力,我们少数民族音乐的研究事业才会蒸蒸日上。”先生对此更是从自身做起,率身力行。20世纪80年代中期开始,先生为了满足少数民族音乐学科发展的需要,身先士卒,开始筹划编写一本能充分反映我国55个少数民族音乐全貌和特征的专著。他在全国范围邀请各个地区田野工作经验丰富,并已有相当研究成果的民族音乐学家担任各章的作者,并带领着他的编委团队和作者群克服重重困难,经历种种波折,历时15年磨一剑,终于使《中国少数民族传统音乐》全书得以付梓,该书将全国各民族传统音乐的研究成果集中起来,荟萃了众多民族音乐学家集体劳动成果,第一次向全中国和全世界喜爱中国民族音乐的读者全面展现了我国所有少数民族音乐的面貌。我们不难想象,由于各民族音乐生活及传统音乐的类别、特点、称谓和划分标准等情况各异,且在当时,我国少数民族音乐研究因长期附属于汉族音乐研究,自身研究尚未形成系统化,各种研究成果形式纷呈,因此,要统观全局,对全书进行综合性的整编谈何容易?但先生迎难而上,不辞辛劳,精益求精,反复与每个作者进行商讨、修改、补充,这期间往往需要邮件往返多次,最终完成各章节来稿的修订。该书一经面世,即得到了音乐学界的高度认可,获2006年度文化部第二届文化艺术科学优秀成果奖一等奖,成为每个少数民族音乐工作者和爱好者必读的经典之作。翻开这部厚重的洋洋巨作,我们不禁为先生这一拓荒之举的勇气,以及成书背后先生所倾注的大量心血而折服。

  2003年,永不自满、不断继往开来的先生又开始踏上新的征途,这次先生仍然坚持着他那集体攻关、集腋成裘、汇流成川的研究理念,打算合众人之力,对长期被学术界视为研究“禁区”而备受忽视的我国少数民族宗教音乐进行全局性的、综合性的考察和梳理。他认为,我国少数宗教音乐是一种历史极其悠久、如今依然存在并保持着自身独特艺术生命力的音乐事项,不能因其带有宗教神秘色彩而一味地遭到摒弃,其间蕴含着少数民族音乐的许多精髓,是少数民族音乐不可缺少的一个有机组成部分,应当受到学术界的广泛关注。先生那种敢开先河、勇当先锋的学术精神深深震令人钦佩,使他毋庸置疑地再次成为该研究团队的核心和灵魂人物。目前,《中国少数民族宗教音乐研究·云南卷》已顺利率先出版,被誉为“一朵炫焕异彩的云南民族宗教音乐奇葩”,其他研究成果,如《中国少数民族宗教音乐研究·广西卷》也将在年内出版,这将为我国少数民族音乐研究增添一笔笔宝贵的财富。


  二、在少数民族音乐个案研究与创作方面——博学精深,才高多产

  先生自1950年7月受中央人民政府和全国政协的委遣,到贵州进行了长达7个多月深入民族地区基层的宣传、演出、采风、创作等工作,在那里,他平生第一次真实接触到了少数民族人民的生活及他们的音乐文化,也坚定了他从事少数民族音乐研究的信念和决心,成为他学习、收集和记录少数民族的音乐生涯的开始,至今他已对藏族、苗族、侗族、傣族、彝族、佤族、蒙古族、维吾尔族、塔吉克族等20多个民族的传统音乐进行了考察,撰写了100余篇有关少数民族传统音乐的论文,内容涉及傣族、侗族、佤族、藏族、苗族、珞巴族、布朗族等众多民族的传统音乐,其中,对藏、佤、傣、侗等民族传统音乐的研究尤为深入,西藏、青海、甘肃、四川、云南、广西、新疆、内蒙等少数民族地区均留下了先生实地考察的足迹,积累了大量第一手资料,代表作有《原始社会形态下的佤族民俗与音乐》、《西藏拉萨大昭寺古乐器考释》、《侗族歌唱习俗与多声部民歌》、《中国境内藏族民俗音乐考察研究》、《中国境内佤族民俗音乐考察研究》、《中国境内傣族民间音乐考察研究》、《藏族传统乐器》、《雍和宫“金刚驱魔神舞”音乐考察》、《藏族宗教音乐初探》、《藏传佛教羌姆乐舞音乐考察研究》、《傣族乐器》等,学术研究硕果累累。先生常告诫我们:从事少数民族音乐研究,就要吃得了苦,不怕脏、不怕累,一定要经常进行田野采风,深入民间,踏踏实实地向劳动人民学习。他反对“扶手椅”上的空中楼阁式的研究。在中央民族大学工作期间,他在很长的一段时间里几乎每年都到藏区,最长的一次是一去便在藏区呆了4个月。先生对全国其他民族的传统音乐涉猎面也非常广泛,知识积淀极其深厚,他几乎对全国每个少数民族的传统音乐都能如数家珍,他要求学生不仅要精通自己的研究领域,还要目光开阔,兴趣宽泛,对其他民族的音乐文化也要有一定程度的了解,他为此不惜利用一切时机给学生创造开拓学术视野和丰富知识建构的条件。例如,面对来自祖国南方、从事南方少数民族音乐研究的我,先生便是尽可能多地创造让我接触北方少数民族音乐的机会,如带我去观摩北方各少数民族音乐的演出,或聆听这方面的学术讲座等等,先生语重心长地对我说:“南、北方少数民族音乐的个性特征、风格特点和表现形式都不一样,作为一名合格的民族音乐研究者,不能仅专攻一方,要敢于冲破地域的局限,才能更好地观察和把握自己的研究对象。”我对此时刻铭记于心,先生的教泽养育,使我终生受益无穷。

  先生学习作曲出身,1960年毕业于AC米兰中文官网作曲系,他在从事音乐理论研究工作的同时,还进行了大量的少数民族音乐创作,在自己同样钟爱的作曲领域里,先生一如既往地耕耘不辍,不断进取。他虚心向当地的音乐工作者学习,从民族音乐中的汲取精华,升华灵感。他根据少数民族音乐素材,创作了电影音乐《孔雀公主》、《火娃》、《第三女神》;舞蹈音乐《康巴清泉》、《春满草原》、《拖拉机上雪山》、《黄河之水天上来》、《织氆氇》等;器乐作品:钢琴曲《塔吉克舞曲》、《天山的节日》,小提琴曲《帕米尔随想》,大提琴曲《喜马拉雅随想曲》等;歌曲《家家户户运粮忙》、《边疆,我可爱的家乡》、《我们为祖国建设边疆》、《格桑拉》等。其中《家家户户运粮忙》在1953年中国音协举办第一届“全国群众歌曲评选”中获得二等奖,《孔雀公主》1993年被北京电影制片厂评为当年最佳音乐创作。这一个个少数民族风情浓郁的呕心之作,盛载着先生对少数民族传统音乐的殷殷之情,飞向大江南北,至今仍被广为传唱和演奏。


  三、在民歌著作权法与音乐批评方面——目如炬,心如镜,言之有据,实事求是

  先生个性耿直中正,光明磊落,他立足严谨公正、追求真理的学术立场,敢于对学术界丑恶和不良现象直言不讳,还原事实,主持公道。他是我国最早关注民歌著作权法的学者之一,曾先后撰写了《评< 乌苏里船歌>与赫哲族民歌的著作权诉讼》、《评我国民间歌曲著作权之数次争议》、《溯本求源〈小河淌水〉——兼评歌曲〈小河淌水〉的作品属性与著作权归属》、《用法律观念审视王洛宾西部民歌的著作权》等一系列文章,他明确地指出:我国音乐界出现的关于民歌著作权的四次争议,一方面说明中国音乐界法律意识的普遍提高,另一方面也暴露出音乐界法律意识的薄弱、认识上的片面或个人道德品质方面的缺陷,呼吁争议双方能实事求是地、诚实地面对历史,面对事实,客观地评价对方做出的贡献,友好地解决矛盾,当矛盾无法回避时,应选择通过学术争论来力争取得共识,或是最终通过法律程序来解决矛盾。文中,德高望重的他不徇私,不偏帮,用事实说话,言之有据,言之有理,使人信服。

  2008年北京奥运火炬在欧洲传递过程中受到的阻挠破坏的事件发生后,先生联想起1993年他在德国柏林举行的国际传统音乐学会第32届年会上的切身遭遇,敏感地意识到达赖集团在海外进行歪曲宣传,以“中国毁灭了藏族文化”来欺骗和煽动群众,已导致相当部分数量的西方人士偏听偏信、是非不分、黑白颠倒,几乎达到被洗脑的程度,先生情不自禁地撰写了《事实胜于雄辩——一个音乐人对藏文化毁灭论的回应》一文,他从自身工作经历和学术背景出发,向读者全面介绍了自20世纪50年代以来藏族传统音乐的收集、整理、传承与音乐创作,以及音乐教育机构建立与音乐人才培养的情况,有理有据有节地驳斥了达赖集团声称的“藏文化毁灭论”,字字句句言辞凿凿,掷地有声,无不体现出先生如金子般可贵的学术精神和高尚的人格魅力。

  1998年,联合国设立非物质文化遗产评选以来,先生更以饱满的热情投入到少数民族音乐非物质文化遗产的项目申报和保护工作之中,支持国家对无形文化遗产进行保护的政策,积极为新修订的《非物质文化遗产保护法》草案的尽快出台出谋献策,为我国少数民族音乐非物质文化遗产的传承、抢救和保护倾注了大量的心血,他所培养的学生也同样秉承师志,在非遗工作中不遗余力,贡献所能。鉴于先生所做的突出贡献,2009年文化部授予他“全国非物质文化遗产保护工作先进个人”称号,这是对先生多年来所付出的努力和汗水的肯定和嘉奖,先生可谓是当之无愧。榜样的力量是无穷的,有这样的导师在我们身边,我们又怎能辜负先生的教诲?在先生的带领和精神鼓舞下,相信我们一定能一步一个脚印地将少数民族音乐研究工作继往开来,勇攀学术高峰。值此先生80华诞之际,我们衷心祝愿先生健康长寿,学生人才辈出,少数民族音乐研究事业长青!